EasyManua.ls Logo

Cuenod NC4 - Detailed System Schematics

Cuenod NC4
16 pages
Print Icon
To Next Page IconTo Next Page
To Next Page IconTo Next Page
To Previous Page IconTo Previous Page
To Previous Page IconTo Previous Page
Loading...
E
D
C
B
F
A
87
6
5
4
3
2
1
Am /
ECN :
Page :
/
N° de schéma :
Art. N° :Visa :Date :
2
3
10998
G03.1.0436
420110001600
cod
14/05/08
1
2
3
4
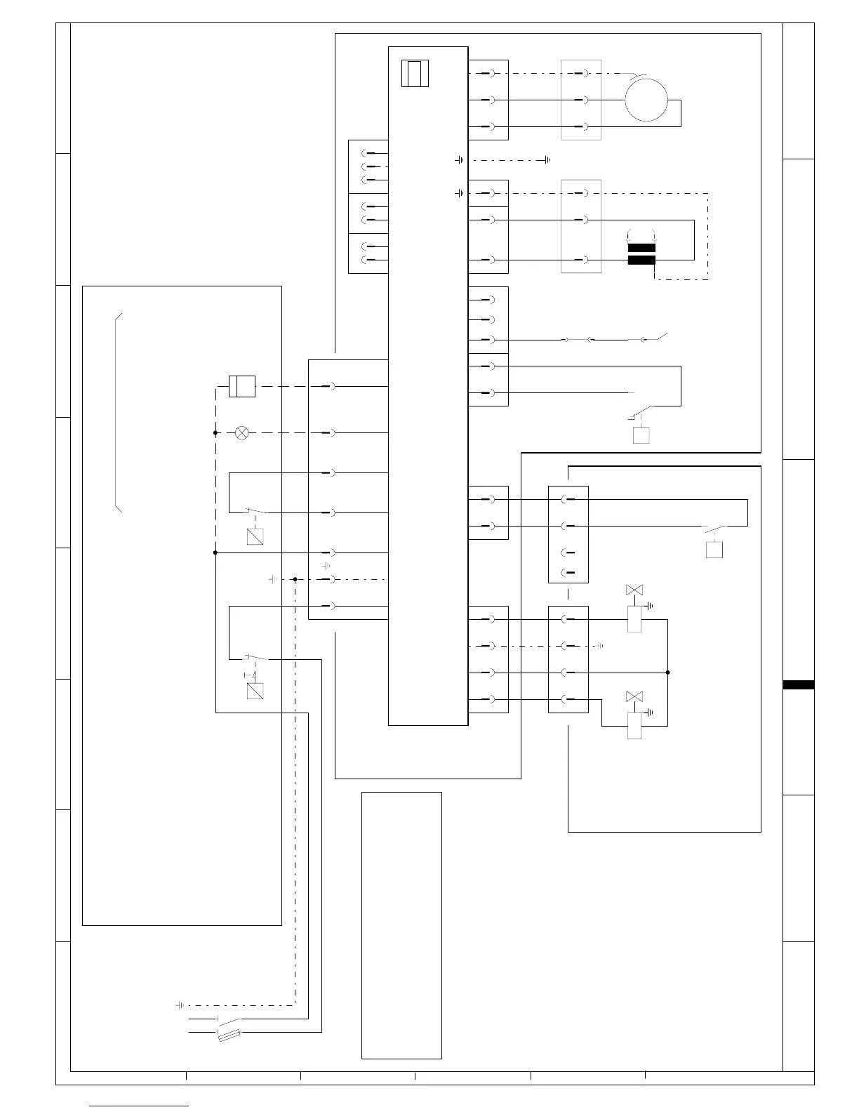
6 A
-Q1
T1
L1
N
1
2
T
P
-S6
1
2
T
P
-F1
T2
S3
-H6
B4
2
3
1
P
-F6
..
-B1
..
PE
U
V
1~
M
-M1
.
h
-P4
. . . . . . .
-T2
PE
3
PE
1
-Y12
2
-Y13
P
-F4
2
3
1
PE
-B10
Mise à la terre conformément au réseau local
Messa a terra in conformità alla rete locale
Puesta a tierra en conformidad con la red local
Earthing in accordance with local regulation
Заземление в соответствии с местной электросетью
Erdung nach örtlichen Vorschriften
N
L
230 V~ 50Hz
X1B
X1S
10
4
5
11
A1
Chaudière / Caldaia / Caldera / Boiler / Котел / Kessel
Compteur horaire
Contaore
Contador horario
Running hours meter
Часовой счетчик
Betriebsstundenzähler
Limiteur
Limitatore
Limitador
Limiter
Ограничитель
Begrenzer
Th./pr. de sécurité
Termostato di sicurezza
Limitador de sobrecalentamiento
Safety limiter
Предохранительное реле давления/термостат
Sicherheitsbegrenzer
H6
Panne / Défaut
Inconveniente
Fallo
Trouble
Неисправность
Störung
S6F1
P4
Options / Opzioni / Opciones /
Options / Опции / Optionen
Alimentation électrique
Alimentazione elettrica
Suministro eléctrico
Power supply
Электропитание
Einspeisung
La protection de l'installation doit être conforme
aux normes en vigueur.
La protezione dell'installazione deve essere in
conformità alle norme in vigore.
La protección de la instalación debe ser en
conformidad con las normas en vigor.
Protection of the installation must
comply with the actual norms.
Защита установки должна соответствовать
действующим стандартам
Der Schutz der Anlage muss den geltenden
Normen entsprechen.
Brûleur
Bruciatore
Quemador
Burner
Горелка
Brenner
Rampe gaz
Rampa gas
Rampa de gas
Gas train
Газовая рампа
Gasstrasse
TCG 1xx
Schéma de principe
Schema generale
Esquema de principio
Basic circuit diagram
Принципиальная схема
Prinzipdarstellung
Options / Opzioni / Opciones /
Options / Опции / Optionen
Déverrouillage / Sblocco /
Desbloqueo / Reset /
Разблокировка / Reset
20
Panne / Défaut / Inconveniente /
Fallo / Trouble /
Неисправность / Störung
21
Alimentation permanente / Alimentazione permanente /
Alimentación permanente / Permanent power supply /
Постоянное электропитание / Ständige Stromversorgung
24
Port de communication / Porta di comunicazione /
Puerto de comunicación / Communications port /
Коммуникационный порт / Kommunikationsport
RJ45
RJ45
20
21
24
1
8
MBDLE407 B01 S22

Other manuals for Cuenod NC4

Related product manuals