EasyManua.ls Logo

Cutwater 28 - Solar Panel

Default Icon
48 pages
Print Icon
To Next Page IconTo Next Page
To Next Page IconTo Next Page
To Previous Page IconTo Previous Page
To Previous Page IconTo Previous Page
Loading...
20
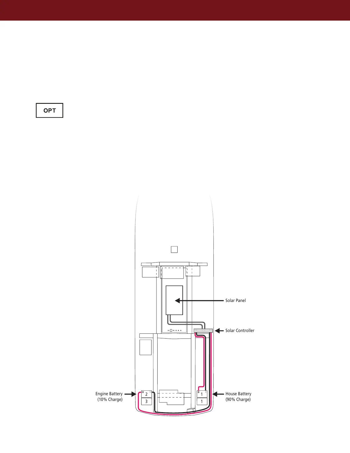
SOLAR PANEL
Solar panel 140 watt, with control panel
The solar panel is designed to provide charging to the house & engine batteries. 90% of its
charge is dedicated to the house battery and 10% is dedicated to the engine battery.
The green light on the solar display indicates proper operation.
The solar controller is located behind the Velcro access panel inside the mid cabin at
the aft bulkhead.
* House battery location shown with generator option equipped.
Engine Battery
(10% Charge)
2
+ - + -
3
1
1
Solar Panel
Solar Controller
House Battery
(90% Charge)