EasyManua.ls Logo

Cutwater 30 - Cutwater 30 Wiring Schematic (P.D.P.)

Default Icon
43 pages
Print Icon
To Next Page IconTo Next Page
To Next Page IconTo Next Page
To Previous Page IconTo Previous Page
To Previous Page IconTo Previous Page
Loading...
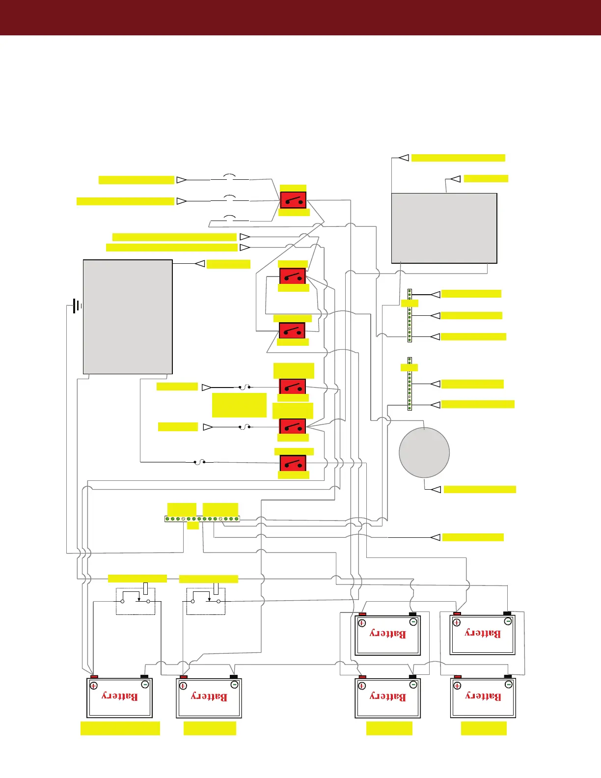
CUTWATER 30 WIRING SCHEMATIC (P.D.P.)
34
50A
150A
CHARGER/
INVERTER
See Charger/Inverter
MFR Schematics for
wire and fuse size.
To AC Panel
HOUSE HOUSETHRUSTERS ENGINE
GENERATOR
-
+
To AC Panel
To Generator Control Panel
BUSSGND
To Quarter Berth Fuse Block
To Windlass Relay
1 RED
6 RED
STARTER
To Engine Schematic
+
-
3
21
2
2
2
+
1 RED
1 RED
4 RED
4 YEL
2/O RED
2/O RED
2/O RED
2/O RED
2/O RED
See Thruster
MFR Schematic
for fuse sizes.
To Thruster
To Thruster
1 RED
1 RED
1 RED
1 RED
3/O YEL
3/O RED
3/O RED
3/O YEL
3/O YEL
3/O RED
3/O YEL
3/O YEL
3/O YEL
HOUSE
SWITCH
ENGINE
SWITCH
BOW
THRUSTER
SWITCH
INVERTER
SWITCH
CHARGE RELAY
CHARGE RELAY
STERN
THRUSTER
SWITCH
SWITCH
PARALLEL
3/O RED
2/O RED
2/O RED
1/O YEL
2/O YEL
2/O RED
300A
3/O RED
3/O RED
3/O RED
3/O RED
6 RED
To Quarter Berth Engine Fuse Block
3/O RED
6 RED
To Quarter Berth Thruster Fuse Block
To Engine Ground
3/O YEL
1 YEL
Aft
6 YEL
6 YEL
Helm
Helm
To Windlass Relay
To Dash Fuse Blocks
6 RED
6 RED
6 RED
To Fuse Block #2
To Fuse Block #1
50A
6 RED 1 RED
To Bridge Fuse Block
See Generator
MFR Schematics.