EasyManua.ls Logo

Dacor DCM24B - Schematics, Components, and Troubleshooting; Schematic Diagram

Dacor DCM24B
43 pages
Print Icon
To Next Page IconTo Next Page
To Next Page IconTo Next Page
To Previous Page IconTo Previous Page
To Previous Page IconTo Previous Page
Loading...
9
DCM24B
DCM24R
DCM24S
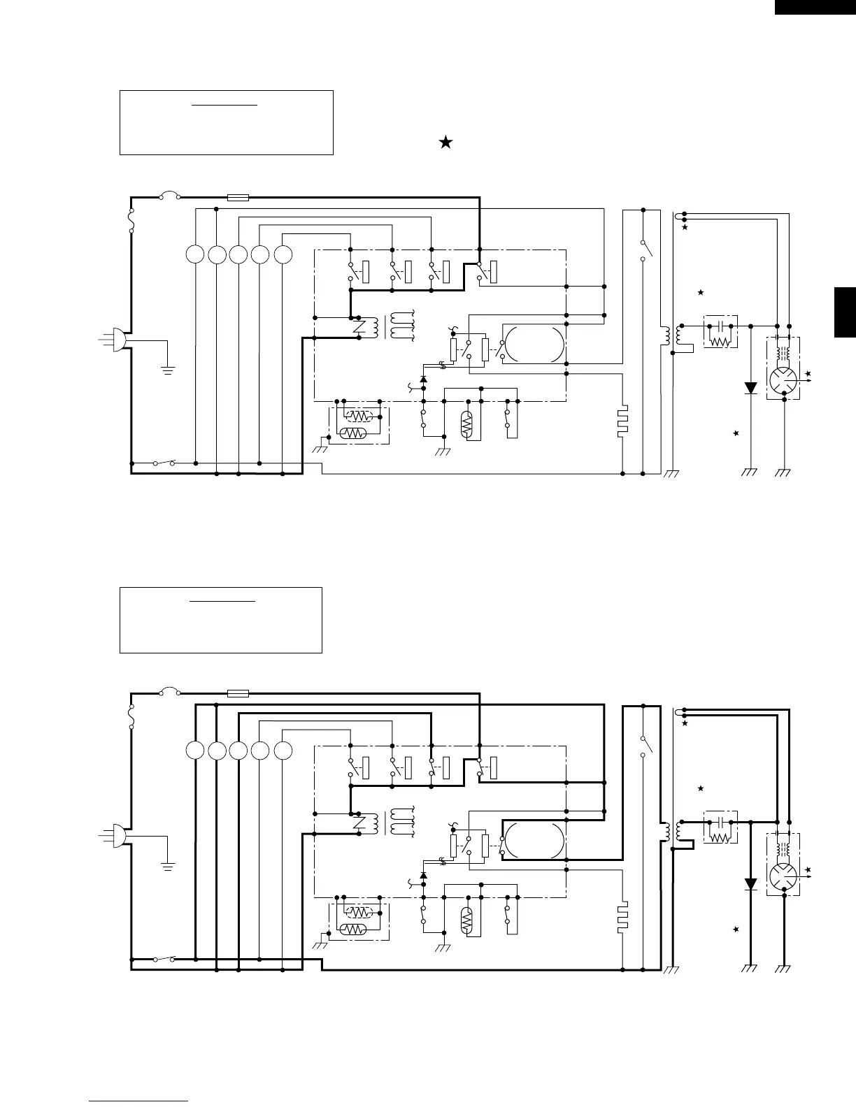
Figure O-2. Oven Schematic-Microwave Cooking Condition
SCHEMATIC
1. DOOR CLOSED.
2. COOKING TIME PROGRAMMED.
3. “START” PAD TOUCHED.
Figure O-1. Oven Schematic-OFF Condition
SCHEMATIC
NOTE: CONDITION OF OVEN
1. DOOR CLOSED.
2. CLOCK APPEARS ON DISPLAY.
SCHEMATIC DIAGRAM
CONV.
THERMAL
CUT-OUT
MONITOR SWITCH
OVEN LAMP
FAN MOTOR
A-5
A-3
A-1
E-6
CONTROL UNIT
DAMPER
SWITCH
THER-
MISTOR
DOOR
SENSING
SWITCH
AH SENSOR
DAMPER MOTOR
CONVECTION MOTOR
TURNTABLE MOTOR
HEATIMG ELEMENT
MAGNETRON
POWER
TRANSFORMER
H.V. RECTIFIER
CAPACITOR
0.94µ
RY4
RY5
RY6
RY1
SECONDARY
INTERLOCK
SWITCH
120V
60Hz
TTM
FM
COM.
(RY1)
E-5E-4E-3E-2E-1F-3F-2F-1
RY3
RY2
PRIMARY
INTERLOCK
RELAY
N.O.
(RY1)
COM.
(RY3)
COM.
(RY2)
N.O.
(RY2)
N.O.
(RY3)
A-9
A-7
CM
DM
OL
MAGNETRON
TEMPERATURE
FUSE
FUSE
RY2
CONV.
THERMAL
CUT-OUT
MONITOR SWITCH
OVEN LAMP
FAN MOTOR
A-5
A-3
A-1
E-6
CONTROL UNIT
DAMPER
SWITCH
THER-
MISTOR
DOOR
SENSING
SWITCH
AH SENSOR
DAMPER MOTOR
CONVECTION MOTOR
TURNTABLE MOTOR
HEATIMG ELEMENT
MAGNETRON
POWER
TRANSFORMER
H.V. RECTIFIER
CAPACITOR
0.94µ
RY4
RY5
RY6
RY1
SECONDARY
INTERLOCK
SWITCH
120V
60Hz
TTM
FM
COM.
(RY1)
E-5E-4E-3E-2E-1F-3F-2F-1
RY3
RY2
PRIMARY
INTERLOCK
RELAY
N.O.
(RY1)
COM.
(RY3)
COM.
(RY2)
N.O.
(RY2)
N.O.
(RY3)
A-9
A-7
CM
DM
OL
MAGNETRON
TEMPERATURE
FUSE
FUSE
RY2
NOTE: " " indicates components with potentials above 250V.

Other manuals for Dacor DCM24B

Related product manuals