EasyManua.ls Logo

Daewoo DLT-19W4 - Trouble Shooting

Daewoo DLT-19W4
74 pages
Print Icon
To Next Page IconTo Next Page
To Next Page IconTo Next Page
To Previous Page IconTo Previous Page
To Previous Page IconTo Previous Page
Loading...
23
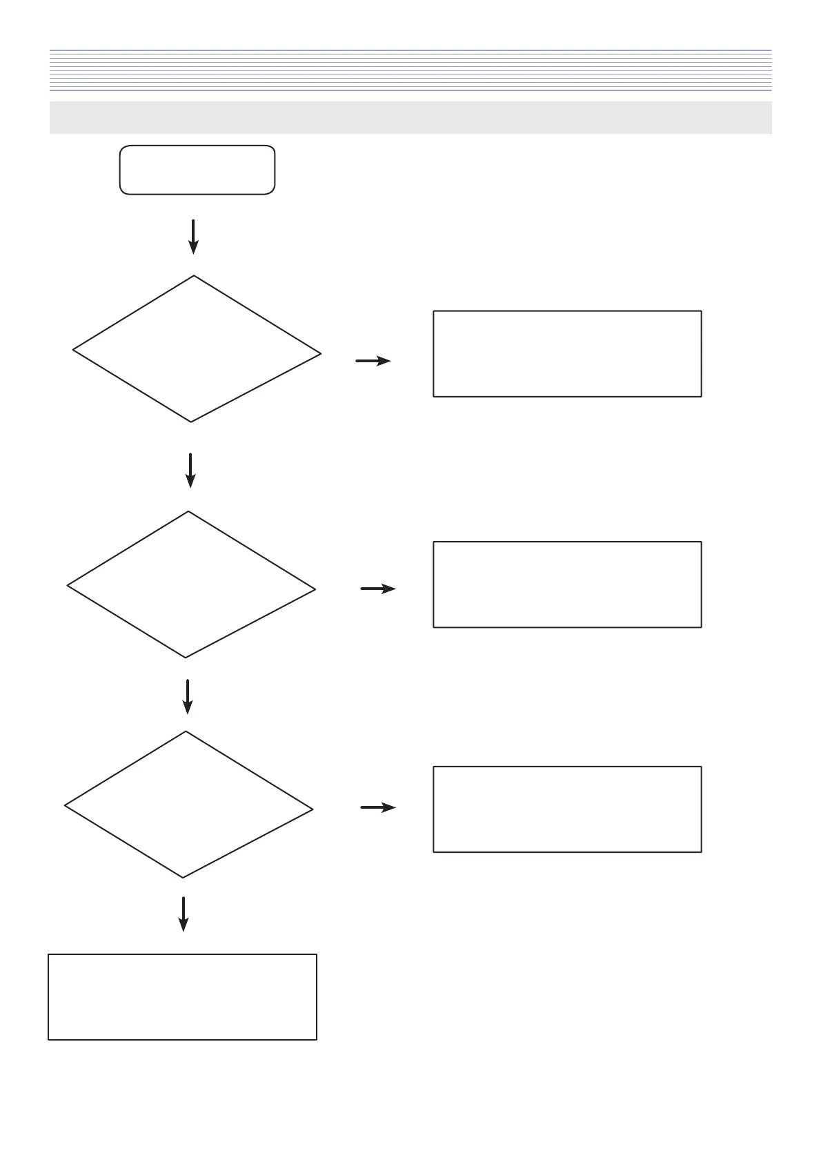
Trouble Shooting
6-1. When LED doesn’t lit.
Check start
Is the AC power cord
correctly connected?
Is power S/W ON?
Is output voltage of
Power LIPS correct?
Confirm power cord
connection.
Confirm Power S/W ON.
Check the power connection.
Exchange the power LIPS.
Y
Y
Y
Y
N
N
N
Check the Main PCB.

Related product manuals