EasyManua.ls Logo

Daewoo E2019B - Page 28

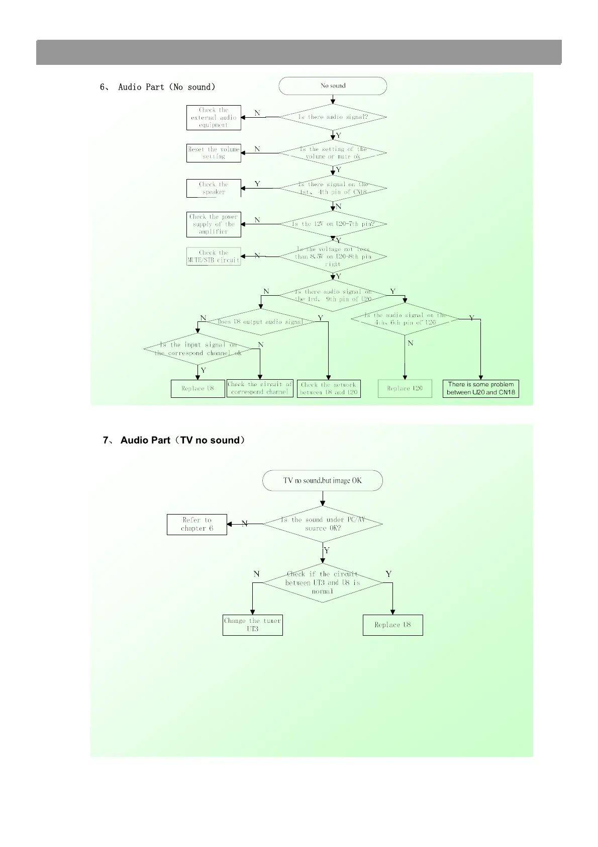
Daewoo E2019B
38 pages
Print Icon
To Next Page IconTo Next Page
To Next Page IconTo Next Page
To Previous Page IconTo Previous Page
To Previous Page IconTo Previous Page
Loading...
27
Service Manual
Service Manual
Service Manual
Service Manual
Service ManualService ManualService Manual

Related product manuals