EasyManua.ls Logo

Daewoo FRS-U20IV - FUNCTIONS (Ice Maker - Dispenser Model - Water Supply); Water Supply Modes

Daewoo FRS-U20IV
61 pages
Print Icon
To Next Page IconTo Next Page
To Next Page IconTo Next Page
To Previous Page IconTo Previous Page
To Previous Page IconTo Previous Page
Loading...
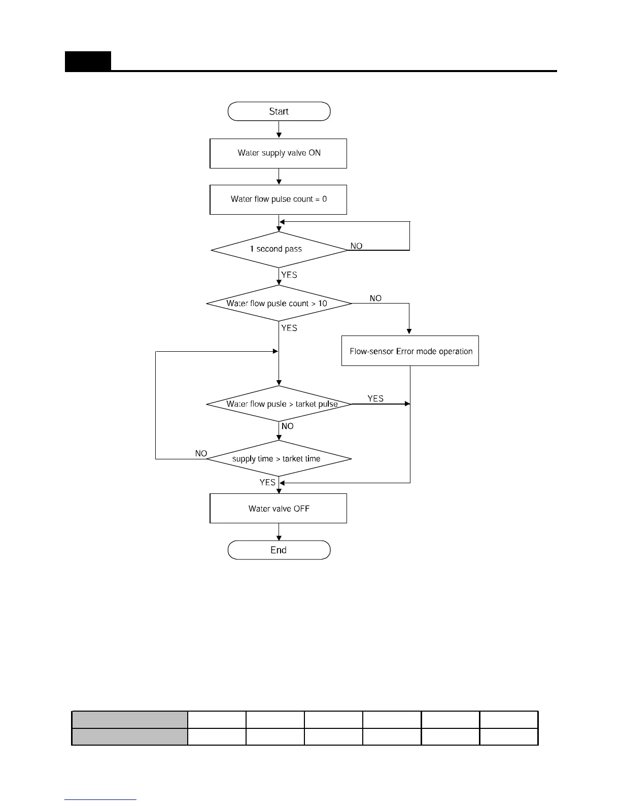
4. Water supply mode
FUNCTIONS ( Ice Maker_ Dispenser Model)
1) If water supply mode starts, the water valve is ON.
2) When Flow sensor is abnormal, supply mode controlled by the time.
3) Factor value is variable when After sales action. ( Adjust water quantity )
- Normal Water flow pulse setting is 238. ( When controlled by the time, maximum time limit is 15 seconds.)
- When the flow sensor is abnormal, time limit is 5.5 seconds.
5. Water supply check mode
Verify water supply completion by comparing room temperature sensor with ice sensor after 5 minutes from water supply.
Room temperature sensor
Below 9C ~ 15C ~ 21C ~ 31C ~ 41C Over 41C
Ice sensor
-10C -9C -8C -7C -6C -5C
22

Related product manuals