EasyManua.ls Logo

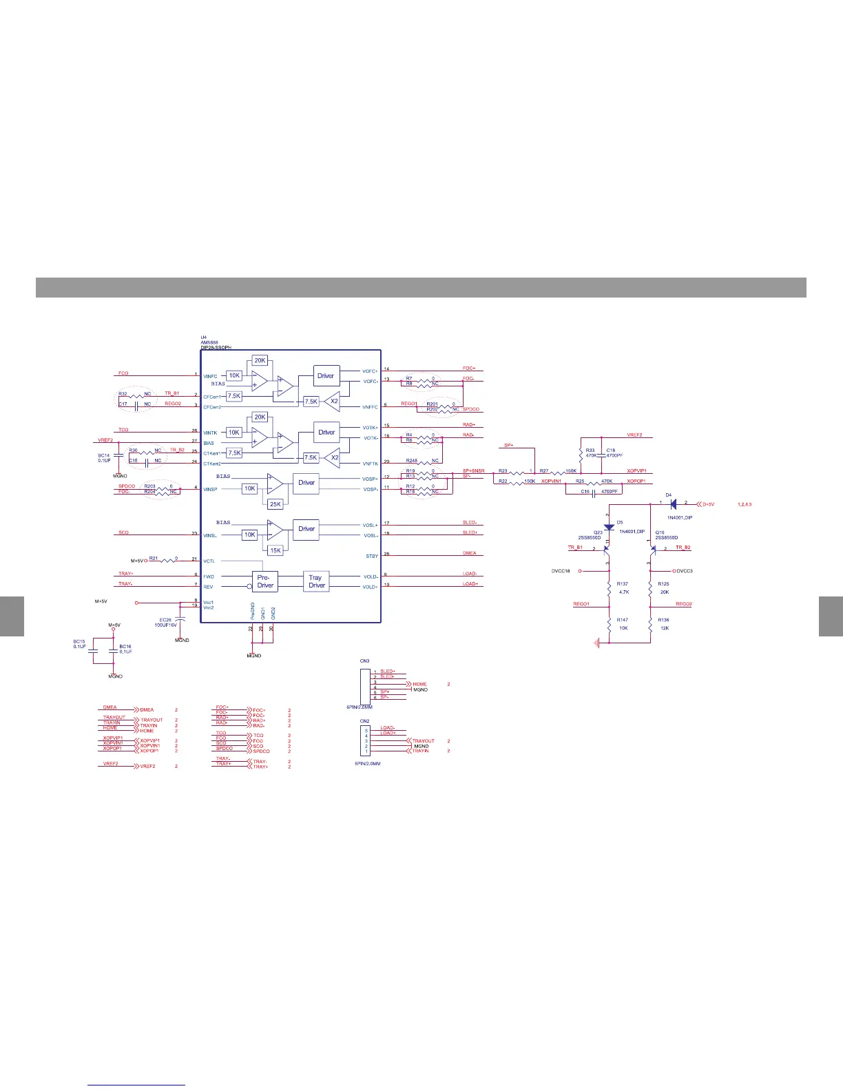
Daewoo RD-430 - Schematic Diagrams (Part 8); MOTOR DRIVE Section Schematic

Daewoo RD-430
39 pages
Print Icon
To Next Page IconTo Next Page
To Next Page IconTo Next Page
To Previous Page IconTo Previous Page
To Previous Page IconTo Previous Page
Loading...
Schematic Diagram
1
2
3
4
5
6
7
8
9
10
11
12
13
14
15
1
2
3
4
5
6
7
8
9
10
11
12
13
14
15
ā—
MOTOR DRIVE Section

Related product manuals