EasyManua.ls Logo

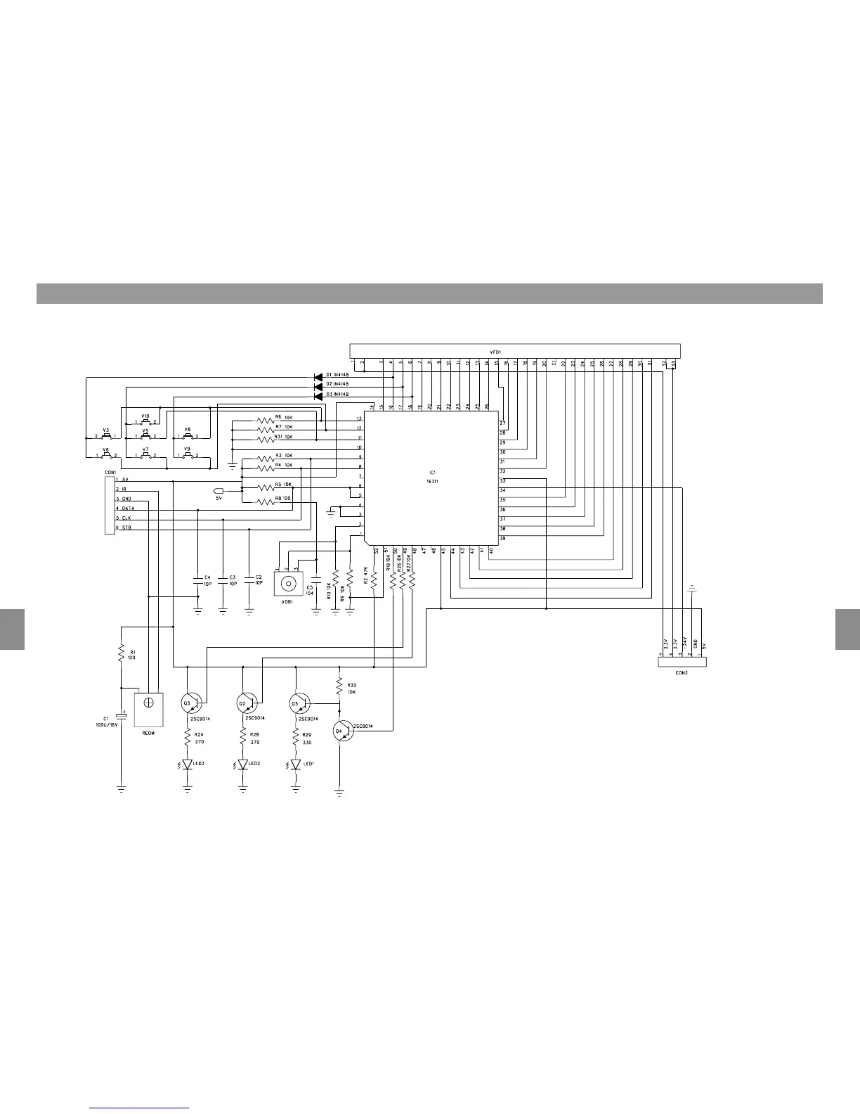
Daewoo RD-430 - Schematic Diagrams (Part 12); FRONT Section 1 Schematic

Daewoo RD-430
39 pages
Print Icon
To Next Page IconTo Next Page
To Next Page IconTo Next Page
To Previous Page IconTo Previous Page
To Previous Page IconTo Previous Page
Loading...
Schematic Diagram
1
2
3
4
5
6
7
8
9
10
11
12
13
14
15
1
2
3
4
5
6
7
8
9
10
11
12
13
14
15
ā—
FRONT Section 1

Related product manuals