EasyManua.ls Logo

Daikin DCM002A51 - Page 255

Daikin DCM002A51
344 pages
Print Icon
To Next Page IconTo Next Page
To Next Page IconTo Next Page
To Previous Page IconTo Previous Page
To Previous Page IconTo Previous Page
Loading...
User’s Manual EM11A015B
intelligent Touch Manager
254
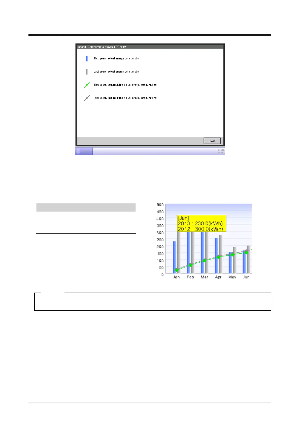
(20) displays messages in accordance with the level of achievement of the energy consumption
plan.
Also, touching a month on the graph displays the actual energy consumption for that month and
the previous year’s actual value in a tool tip.
Message
Accumulated actual energy consumption
– ....: .....kWh
– ....: .....kWh
Results may not be displayed when there are missing actual and/or planned values.
NOTE

Table of Contents