EasyManua.ls Logo

Daikin DPS007 - Refrigeration System

Daikin DPS007
122 pages
Print Icon
To Next Page IconTo Next Page
To Next Page IconTo Next Page
To Previous Page IconTo Previous Page
To Previous Page IconTo Previous Page
Loading...
refrIgeraTIon sysTeM
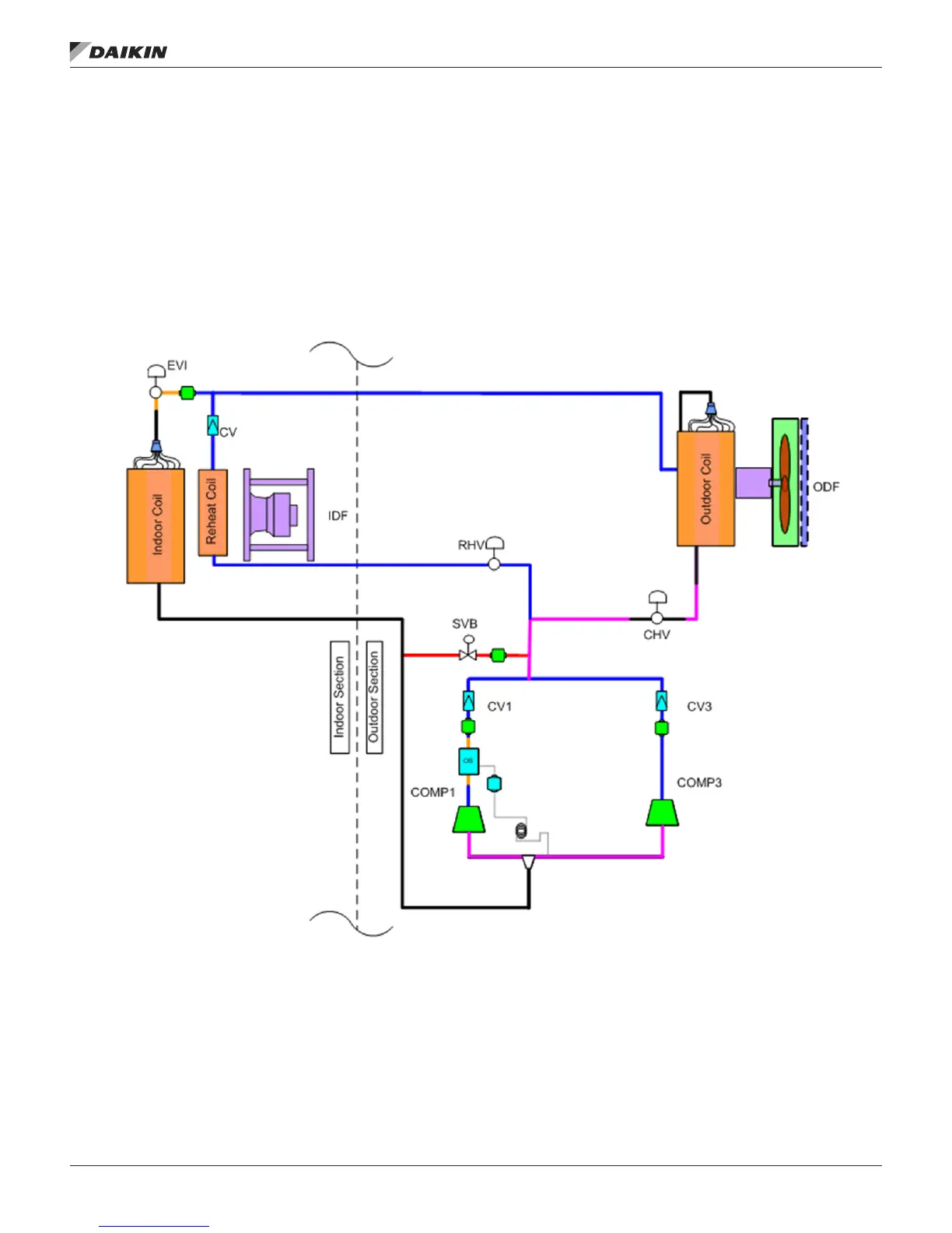
Piping System
The Rebel piping system varies signicantly between the
multiple possible congurations; heat pump, cooling only, and
modulating hot gas reheat. In spite of this multiplicity there
are some consistent characteristics. All units have a single
circuit with a single or tandem compressor. All units use
an electronic expansion valve (EVI) and a start-up by pass
solenoid valve (SVB).
Figure 12: Typical Refrigeration Circuit for Cooling Only Unit with
Modulating Hot Gas Reheat (DPS 007–015 shown)
refrIgeraTIon sysTeM
www.DaikinApplied.com 19 IM 1125-7 • REBEL ROOFTOPS

Table of Contents

Related product manuals