EasyManua.ls Logo

Daikin FDEQ100B7V3B - Page 209

Daikin FDEQ100B7V3B
390 pages
Print Icon
To Next Page IconTo Next Page
To Next Page IconTo Next Page
To Previous Page IconTo Previous Page
To Previous Page IconTo Previous Page
Loading...
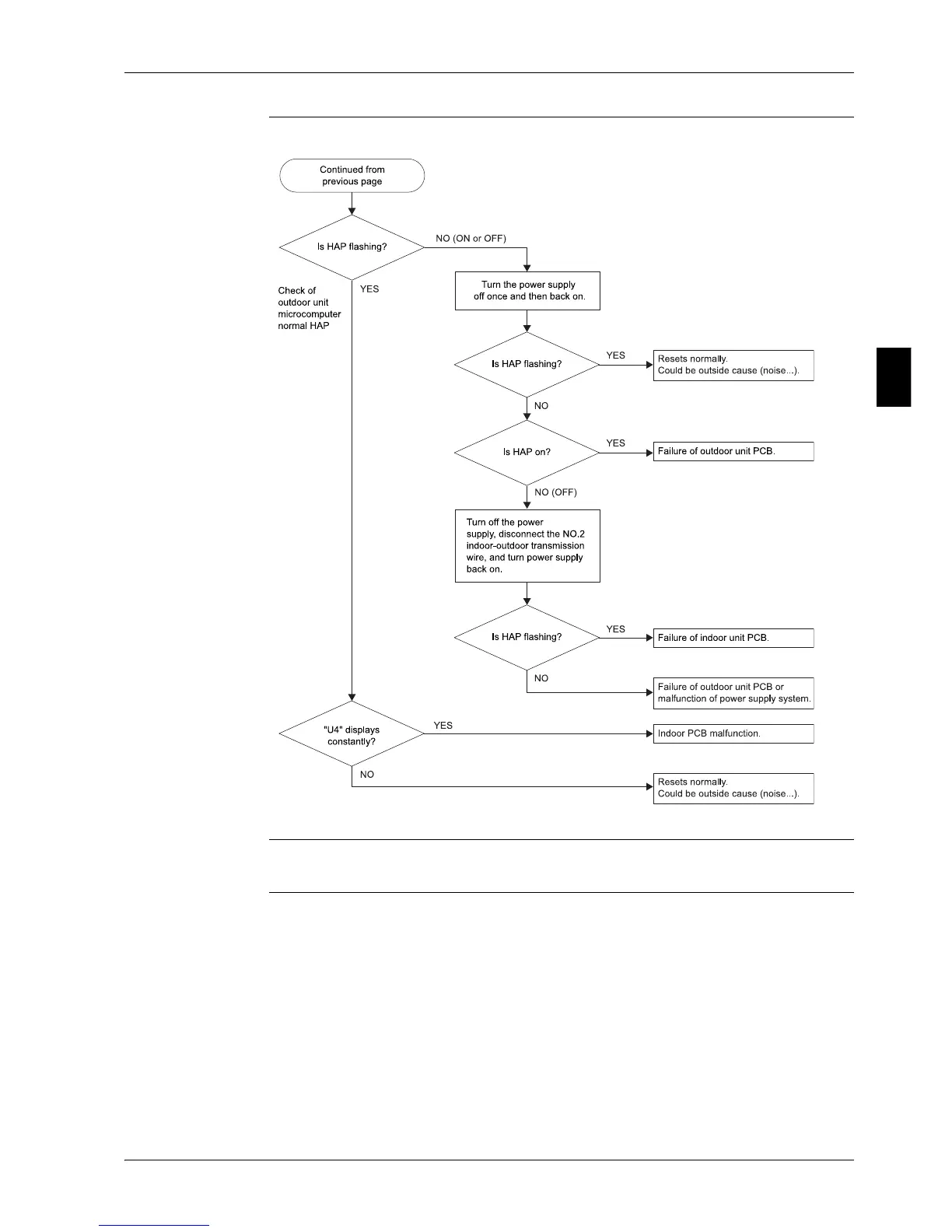
ESIE05-04 Error Codes: System Malfunctions
Part 3 Troubleshooting 3–47
33
4
5
1
Troubleshooting 2
Caution Be sure to turn off power switch before connect or disconnect connector, or parts damage may be
occurred.

Table of Contents

Related product manuals