EasyManua.ls Logo

Daikin VRVII - Page 151

Daikin VRVII
385 pages
Print Icon
To Next Page IconTo Next Page
To Next Page IconTo Next Page
To Previous Page IconTo Previous Page
To Previous Page IconTo Previous Page
Loading...
Troubleshooting by Indication on the Remote Controller
146
Troubleshooting
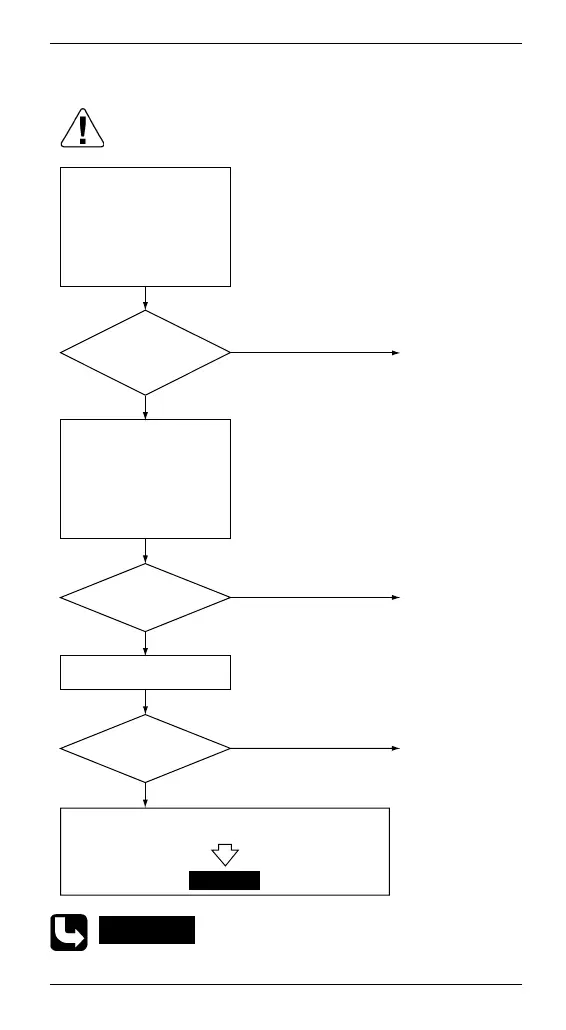
Refer to P.357.
NO
YES
Is the
thermistor
mounted properly?
Does it
function normally?
NO
Mount the
thermistor
properly before
operation.
Remove the suction
pipe thermistor and the
subcooling heat
exchanger outlet
thermistor from the
outside unit PCB and
measure the resistance
with a tester.
Replace the
thermistor if it
functions
abnormally
before operation.
Caution
Be sure to turn off the power switch before
connecting or disconnecting connectors, or parts
may be damaged.
YES
Check the mounting
condition of the suction
pipe thermistor and the
subcooling heat
exchanger outlet
thermistor temperature
sensor mounted to
piping.
Does the
error code "F6"
repeat?
NO
Carry out check
operation again.
Continue the
operation.
YES
There is a possibility that there are other causes
of refrigerant overfilling.
CHECK 5
CHECK 5

Table of Contents

Related product manuals