EasyManua.ls Logo

Daikin VRVII - Page 200

Daikin VRVII
385 pages
Print Icon
To Next Page IconTo Next Page
To Next Page IconTo Next Page
To Previous Page IconTo Previous Page
To Previous Page IconTo Previous Page
Loading...
Troubleshooting by Indication on the Remote Controller
195
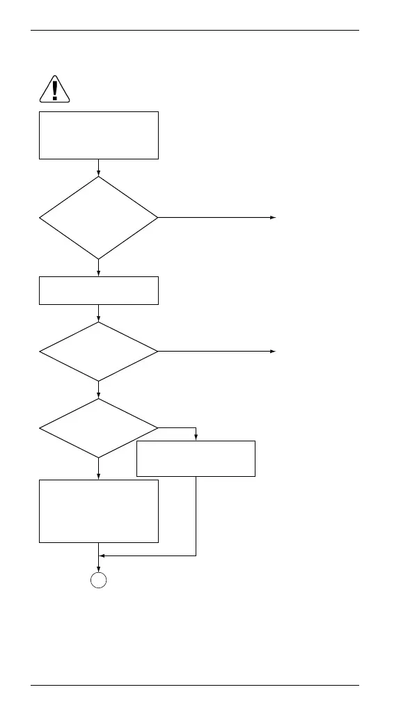
Troubleshooting
Is the
single system
applied to the
outdoor unit?
Does
the power
supply normally
come back
ON?
Do
the lead
wires have any
disconnection, broken
wire, short circuit,
or ground
fault?
NO
Turn OFF the power
supply once, and then
check the compressor
lead wires.
Turn ON the power
supply again.
While in monitor mode,
check the outdoor unit
concerned.
While in monitor mode,
check whether the system
is right-hand (service
monitor PCB 1) or left-
hand (service monitor
PCB 3).
YES
It is supposed
that the error
results from
external causes
other than
failures (e.g.
exogenous
noises or
thunder).
YES
Replace the lead
wires.
NO
Multi system
Single system
NO
YES
Caution
Be sure to turn off the power switch before
connecting or disconnecting connectors, or parts
may be damaged.
A

Table of Contents