EasyManua.ls Logo

Daikin VRVII - Page 352

Daikin VRVII
385 pages
Print Icon
To Next Page IconTo Next Page
To Next Page IconTo Next Page
To Previous Page IconTo Previous Page
To Previous Page IconTo Previous Page
Loading...
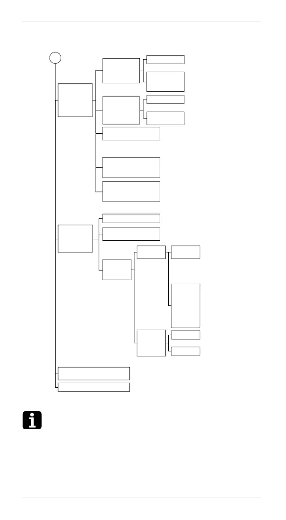
Troubleshooting by Indication on the Remote Controller
347
Note:
1. In cooling, it is normal if the outdoor unit electronic
expansion valve (EVM) is fully open.
2. In heating, the indoor unit electronic expansion valve
is used for “subcooling degree control”.
[In cooling]
[In heating]
Dirty condenser
Defective suction air
thermistor of indoor unit
Mixing of non-
condensable gas
High suction
air
temperature
of the
condenser
Degradation
in
condensing
capacity
Excessive refrigerant
charging
Improper model selection
Short circuit
High suction
air
temperature of
indoor unit
High room
temperature
Short circuit
High suction
air
temperature of
outdoor unit
High outdoor
air
temperature
Is the suction air
temperature less than
43˚C?
Is the outdoor temperature
less than 43˚C?
Is the suction air
temperature less than
27˚C?
Is the room temperature
less than 27˚C?
Is the connector properly
connected?
Are the thermistor
resistance characteristics
normal?
Defective outdoor air
temperature thermistor
of outdoor unit
High suction air
temperature of outdoor
unit
Decreased
airflow
rate
Decreased
fan output
Defective
fan motor
Dirty filter
Obstacle
Defective
service
monitor
PCB
(Including
capacity
setting)
High
airflow
passage
resistance
Is the heat exchanger
clogged? (In cooling)
Is air or else mixed in the
refrigerant system?
Can the fan motor
be rotated with
hands?
Are the motor coil
resistance and
insulation normal?
If a spare PCB is
mounted, is the
capacity setting
properly made?
Is the air filter
clogged?
Is there any
obstacle in the
airflow passage?
Is the outdoor air
temperature less than
16˚CWB?
Is the connector properly
connected?
Are the thermistor
resistance characteristics
normal?
Refer to error code "F6".
Is the indoor unit too small
compared to the large-
sized outdoor unit?
[In heating]
A

Table of Contents

Related product manuals