EasyManua.ls Logo

Daikin VRVII - Page 58

Daikin VRVII
385 pages
Print Icon
To Next Page IconTo Next Page
To Next Page IconTo Next Page
To Previous Page IconTo Previous Page
To Previous Page IconTo Previous Page
Loading...
Troubleshooting by Indication on the Remote Controller
53
Troubleshooting
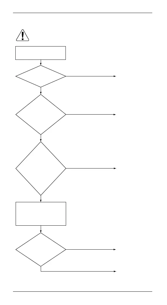
NO
Is the
connector for
the fan motor
properly connected to
the indoor unit
PCB? (1)
NO
YES
YES
YES
NO
YES
NO
Is the
resistance
between the pins
more than the
judgement
criteria?
Disconnect the connector
from the fan motor, and
then make measurement
of resistance between
pins. (2)
Turn OFF the power
supply, and then wait for a
period of 10 minutes.
Replace the
indoor unit PCB.
Are there
any foreign matters
around the fan?
Remove the
foreign matters.
Properly connect
the connector.
Replace the fan
motor.
Replace the fan
motor.
By
disconnecting
the connector for
the fan motor from the
indoor unit PCB, the
fan can be lightly
rotated by
hand.
Caution
Be sure to turn off the power switch before
connecting or disconnecting connectors, or parts
may be damaged.

Table of Contents

Related product manuals