EasyManua.ls Logo

Daikin VRVII - Page 64

Daikin VRVII
385 pages
Print Icon
To Next Page IconTo Next Page
To Next Page IconTo Next Page
To Previous Page IconTo Previous Page
To Previous Page IconTo Previous Page
Loading...
Troubleshooting by Indication on the Remote Controller
59
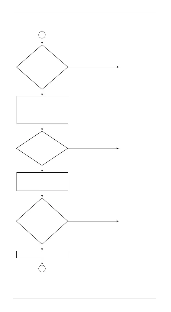
NO
YES
Replace the fan
motor.
Turn ON the power.
Remove the signal
connector from the fan
motor and check the
resistance (2).
The
resistors
among U, V, and
W are unbalanced or
short-circuited.
YES
NO
Between
VCC and GND
terminals, and
between GND and HW,
HV, or HU terminals
are short-
circuited.
Replace the fan
motor.
A
Remove the power wire
connector from the fan
motor and measure the
resistance between U
and V, V and W, and W
and U phases (*1).
NO
YES
The
resistance
between the
power wire terminals
of the fan motor and
motor frame (meal
part) is 1 M
or below.
Replace the fan
motor.
B

Table of Contents

Related product manuals