EasyManua.ls Logo

Daitsu DS-12KIDR - ODU IPM;Compressor Drive Fault

Daitsu DS-12KIDR
89 pages
Print Icon
To Next Page IconTo Next Page
To Next Page IconTo Next Page
To Previous Page IconTo Previous Page
To Previous Page IconTo Previous Page
Loading...
Air Conditioner Service Manual
44
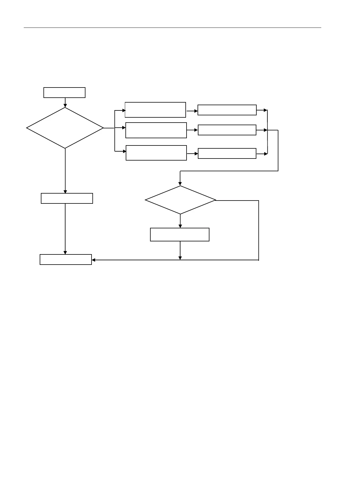
3.2.5 E9---ODU IPM /Compressor drive fault
If unit have 6 times stopping works for IPM protection (P0) continuously, it will display E9 error, and unit can’t be
recovered to operation, except press ON/OFF button.
Display E9
Re-power on unit running
for 30 min, and check the
failure code display
Normal protection
Display F9 or FA first
then E9
Replace ODU PCB
Display F5,F6,or F7 first
then E9
Solution as F5,F6,or F7
Display P0 or P2 first
then E9
Solution as P0 or P2
Replace compressor
Yes
No
End
Failure disappear?
No
Yes

Table of Contents

Related product manuals