EasyManua.ls Logo

DeLonghi MAGNIFICA PLUS ECAM320 - Wiring Diagram; Practical Outline

DeLonghi MAGNIFICA PLUS ECAM320
20 pages
Print Icon
To Next Page IconTo Next Page
To Next Page IconTo Next Page
To Previous Page IconTo Previous Page
To Previous Page IconTo Previous Page
Loading...
Doc. Nr.: DSDL_24024_B
[5]
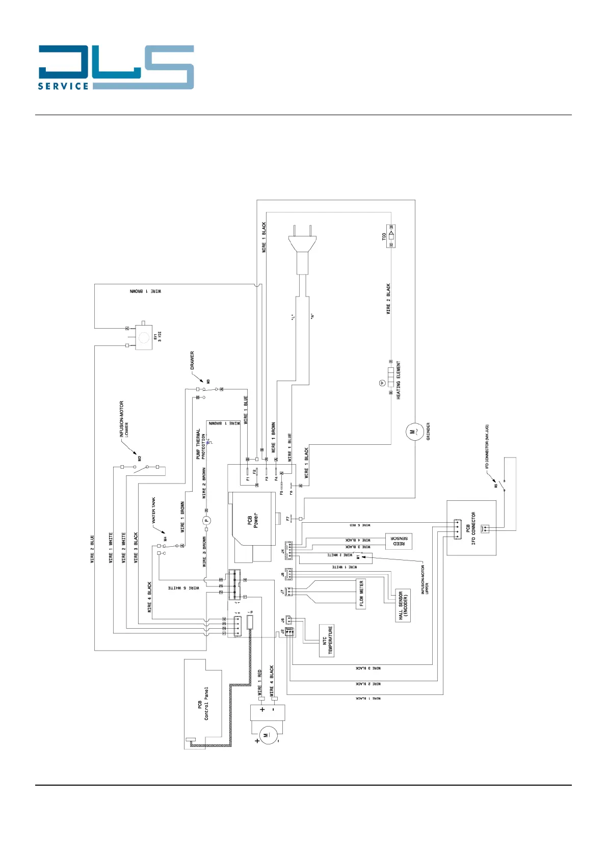
4 WIRING DIAGRAM
4.1 PRACTICAL OUTLINE

Related product manuals