EasyManua.ls Logo

Delta KPC-CC01 - Page 556

Delta KPC-CC01
868 pages
Print Icon
To Next Page IconTo Next Page
To Next Page IconTo Next Page
To Previous Page IconTo Previous Page
To Previous Page IconTo Previous Page
Loading...
Chapter 12 Description of Parameter SettingsCP2000
12.2-00-2
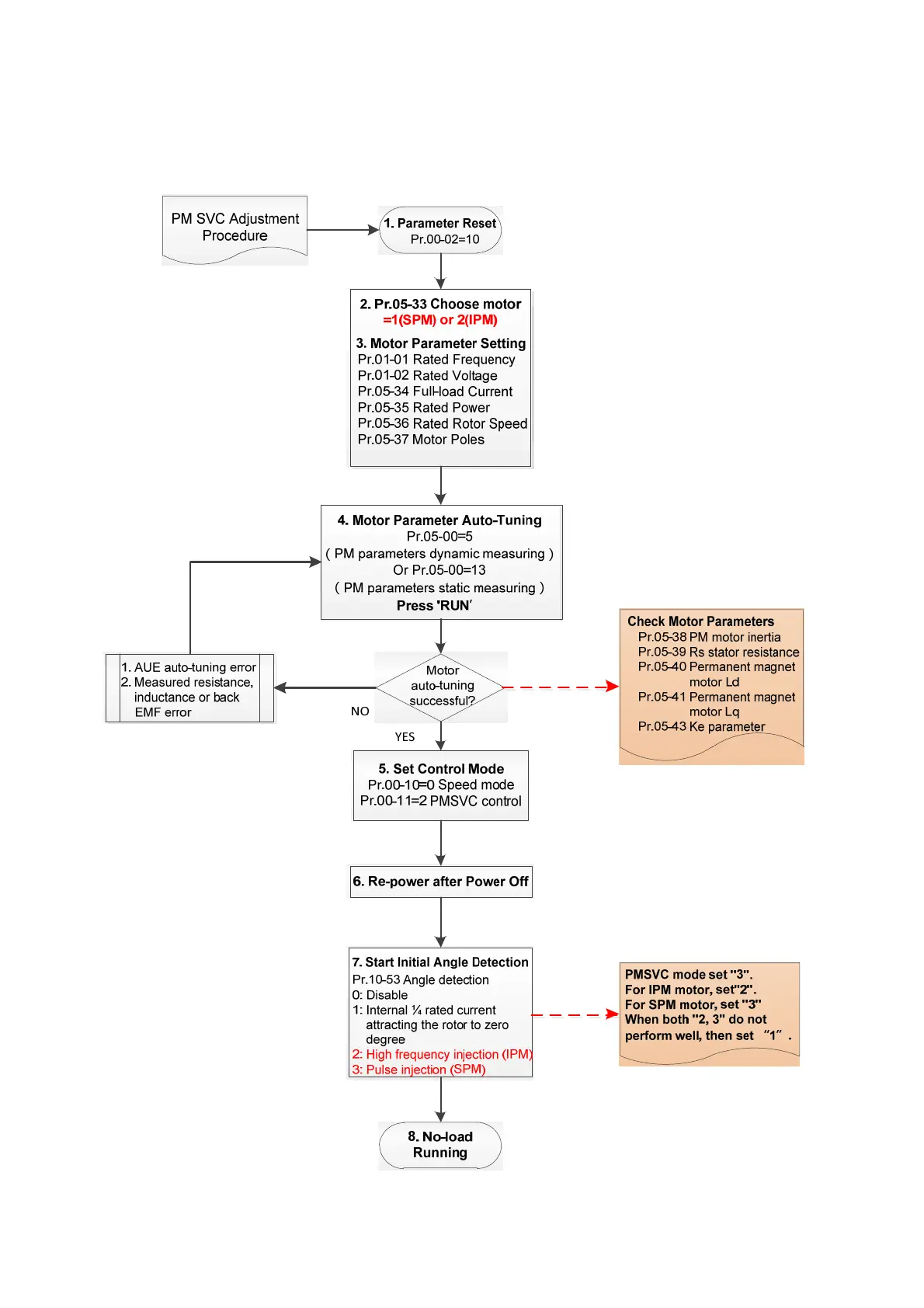
2. PM SVC Adjustment Procedure ( the number marked on the procedure corresponds to the
number of following adjustment explanations)
I. PM SVC motor parameters adjustment

Table of Contents

Related product manuals