EasyManua.ls Logo

Delta Performance PG-25 - Page 32

Delta Performance PG-25
80 pages
Print Icon
To Next Page IconTo Next Page
To Next Page IconTo Next Page
To Previous Page IconTo Previous Page
To Previous Page IconTo Previous Page
Loading...
25
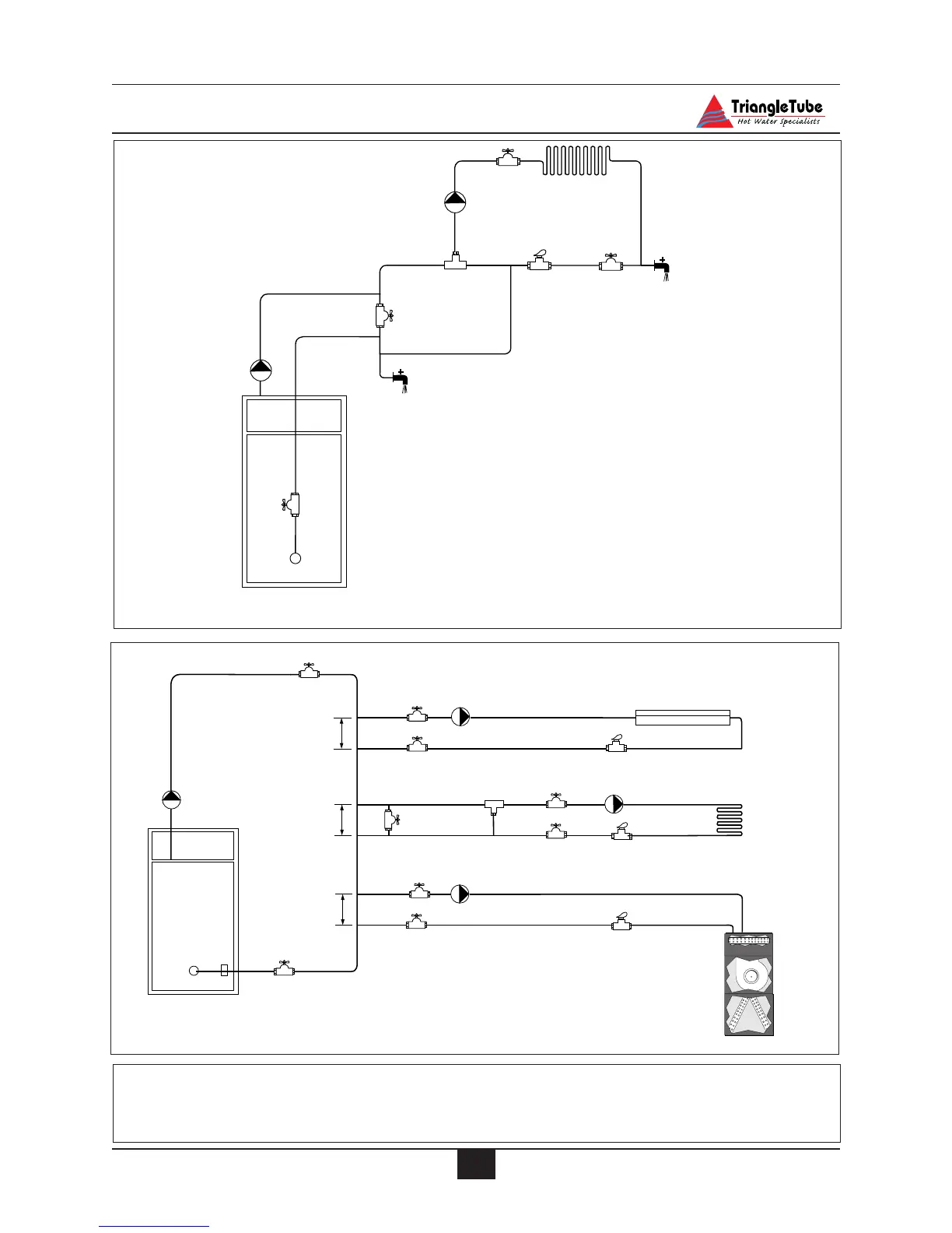
Primary Piping
1
8
2
3
27
6
5
2
5
H
M
C
LOAD
Fig. 14: Primary Piping - Low Temperature Radiant System
Note: Adjust system temperature
valve to establish maximum sup-
ply/return temperature differen-
tial of 30ºF and a minimum
130ºF return water temperature
to the PERFORMANCE
1. Appliance circulator
2. Shut Off valves
3. Flow check valve
4. Zone valve
5. Purge valve
6. System circulator
7. 3-way mixing valve
8. System Temperature valve (See note above)
1
6
Baseboard
Load
3
6
6
2
2
8
7
Radiant
Load
Air Handler
Load
3
3
2
2
2
H
C
M
2
2
12" Max.
12" Max.
12" Max.
2
Fig. 15: Primary Piping - Multi Temperature System

Table of Contents