EasyManua.ls Logo

Delta VFD1100C43A-HS - Page 507

Delta VFD1100C43A-HS
814 pages
Print Icon
To Next Page IconTo Next Page
To Next Page IconTo Next Page
To Previous Page IconTo Previous Page
To Previous Page IconTo Previous Page
Loading...
Chapter 12 Description of Parameter SettingsC2000-HS
12.2-00-37
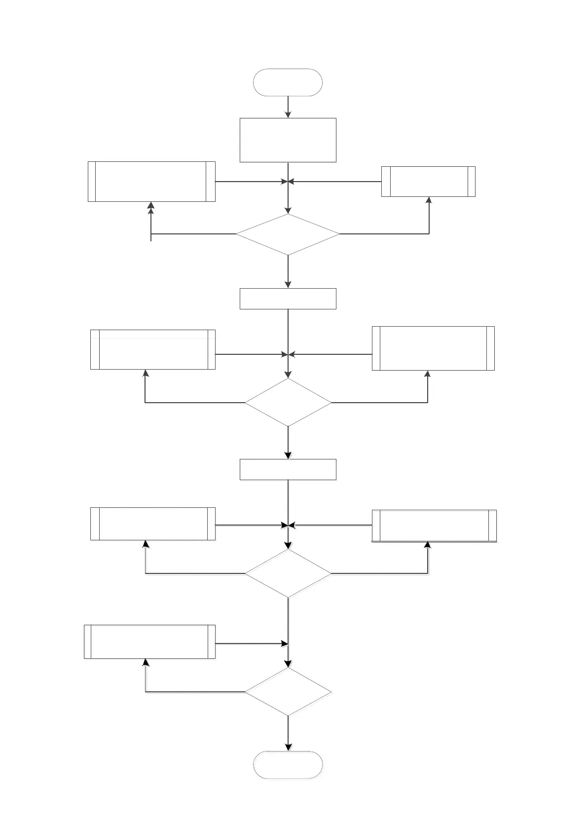
II. PM Sensorless no-load/ light-load adjustment procedure
YES
A2.Low-speed
frequency operates
stably?
Start up with I/F mode
1. Increase d-axis current Pr.10-31
2. Increase the I/F switching
frequency Pr.10-39 & Pr.10-40
The speed vibration remains at
low-speed
(high-speed drive Ke < 25 V/krpm)
Start up with FOC mode
Increase the system inertia if the
motor operates with load,
decrease it if the motor operates
without load.
NO
YES
8.No-load
Running
A1.Started with
correct direction?
Start up with I/F mode
1. Increase d-axis current Pr.10-31
2. Increase the I/F switching
frequency Pr.10-39 & Pr.10-40
Fail to start the motor after tuning
the system inertia
(high-speed drive Ke < 25 V/krpm)
Momentary over current when
pressing RUN (ocA/ocn)
Increase the system
inertia Pr.11-01
9.Low-frequency no-
load Operation Test
(a) Set frequency command
(b) Operating
A3.Rated frequency
operates stably?
1. Increase high-speed gain
Pr.10-55
2. Decrease phase locked loop
PLL Kp Pr.10-56
The output frequency
fluctuates widely, or diverges
1. Increase system inertia Pr.11-01
2. Decrease ASR high-
frequency bandwidth Pr.11-04
YES
10.High-frequency No-
load Operation Test
The steady-state speed
fluctuates widely
A4.If the motor reaches
the max. operation
frequency?
1. Increase high-speed gain Pr.10-55
2. Decrease phase locked loop PLL
Kp Pr.10-56
3. Increase carrier frequency Pr.00-17
The motor stalls at maximum
rotor speed
YES
11.Load
Operation Test

Table of Contents

Related product manuals