EasyManua.ls Logo

Delta VFD220C4EA-21 - Page 685

Delta VFD220C4EA-21
1259 pages
Print Icon
To Next Page IconTo Next Page
To Next Page IconTo Next Page
To Previous Page IconTo Previous Page
To Previous Page IconTo Previous Page
Loading...
Chapter 12 Descriptions of Parameter SettingsC2000 Plus
12.1-11-2
bit1 = 0: no function.
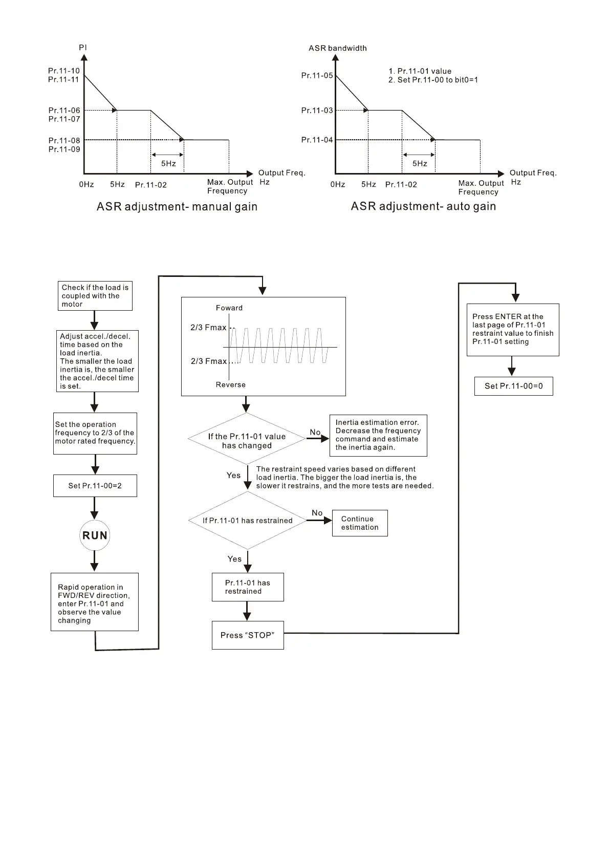
bit1 = 1: Inertia estimation function is enabled. bit1 setting would not activate the estimation
process, set Pr.05-00 = 12 to begin FOC / TQC Sensorless inertia estimating.
bit2 = 0: no function.
bit2 = 1: when frequency command is less than Fmin (Pr.01-07), it uses the zero-servo function
as position control.
bit6 0 Hz linear-cross function: keeps the S-Curve in linear-cross the 0 Hz point when the S
acceleration / deceleration curves (Pr.01-24–Pr.01-27) are set, and the forward / reverse run
cross 0 Hz.
bit6 = 1: The S acceleration / deceleration curves (Pr.01-24–Pr.01-27) do NOT affect the drive
starts and stops. Forward / reverse rotation crosses the zero point in linear.

Table of Contents

Related product manuals