EasyManua.ls Logo

Delta VFD300C43A-21 - Page 458

Delta VFD300C43A-21
1259 pages
Print Icon
To Next Page IconTo Next Page
To Next Page IconTo Next Page
To Previous Page IconTo Previous Page
To Previous Page IconTo Previous Page
Loading...
Chapter 12 Descriptions of Parameter SettingsC2000 Plus
12.1-01-9
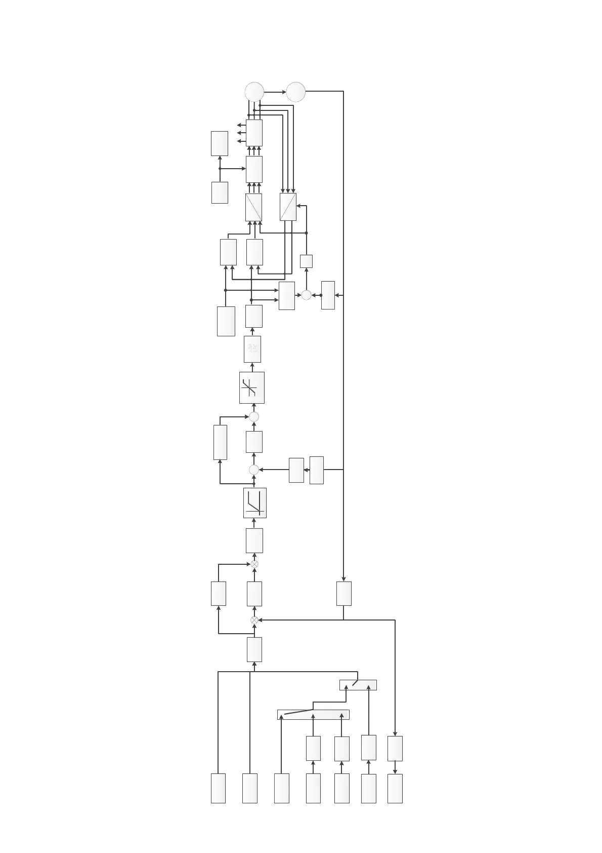
IMFOCPG position control diagram (Pr.00-10 = 1, and Pr.00-11 = 3):
Pr11-14
Torque limit
Pr11-17~11-20
ASR
control
Acc/Dec time
Pr01-12~01-27
-
+
Feedforward
control
Pr11-12
q-axis
current
calculator
IGBT
PWM
dq
abc
q-axis ACR
Speed
feedback
θ
e
ω
r
Pr01-01~01-02
Pr05-01~05-09
Active
magnetic
regulator
Slip
calculator
+
ω
sl
ʃ
+
d-axis ACR
Pr07-23
Encoder
Pr10-00~10-02
Pr11-21
Pr11-22
Pr10-35
Pr10-36
dq
abc
U
a
U
b
U
c
I
d
*
I
q
*
IM
I
a
I
b
I
c
DC bus
voltage
detection
DC bus
voltage
protection
Pr11-00 Bit0=0
set Pr11-06~11-11
Pr11-00 Bit0=1
set Pr11-03~11-05
+
+
ASR
LPF
Point-to-point
(P2P)
positioning
Pulse-train
positioning
Position command
source
Pr11-40
MI=1, 2, 3, 4, 88
Pr04-15 ~ 04-44
Route plan
APR
control
Feedforward
control
Pr11-24
Pr11-51 ~ 11-54
Pr11-25
Pr11-26
Pr11-43 ~ 11-45
Pr01-20 ~ 01-22
Pr01-46
Pr11-50
Pr11-56 ~ 11-59
Electrical gear
ratio A/B
Electrical gear
ratio A/B
Pulse output
Pr10-17/Pr10-18
Pr10-16
Homing
MI=44, 45, 46, 47
Pr11-68 ~ 11-74
Single-point
positioning
MI=35
Pr11-65, 11-66
Mechanical
gear ratio
A/B
CAN/Modbus/
communication
card
Pr10-04
Pr10-05
Pr10-06
Pr10-07
Electrical gear
ratio A/B
Pr10-17/Pr10-18
Position
record
PLC
PLC Command Mask
Pr00-19
Electrical gear
ratio A/B
Pr10-17/Pr10-18
Pr11-75
Pr11-76
ω
r
Mechanical
gear ratio
A/B
Pr10-04
Pr10-05
Pr10-06
Pr10-07
AVR
Speed
feedback

Table of Contents

Related product manuals