EasyManua.ls Logo

Delta VFD300C43A-21 - Page 765

Delta VFD300C43A-21
1259 pages
Print Icon
To Next Page IconTo Next Page
To Next Page IconTo Next Page
To Previous Page IconTo Previous Page
To Previous Page IconTo Previous Page
Loading...
Chapter 12 Description of Parameter SettingsC2000 Plus
12.2-10
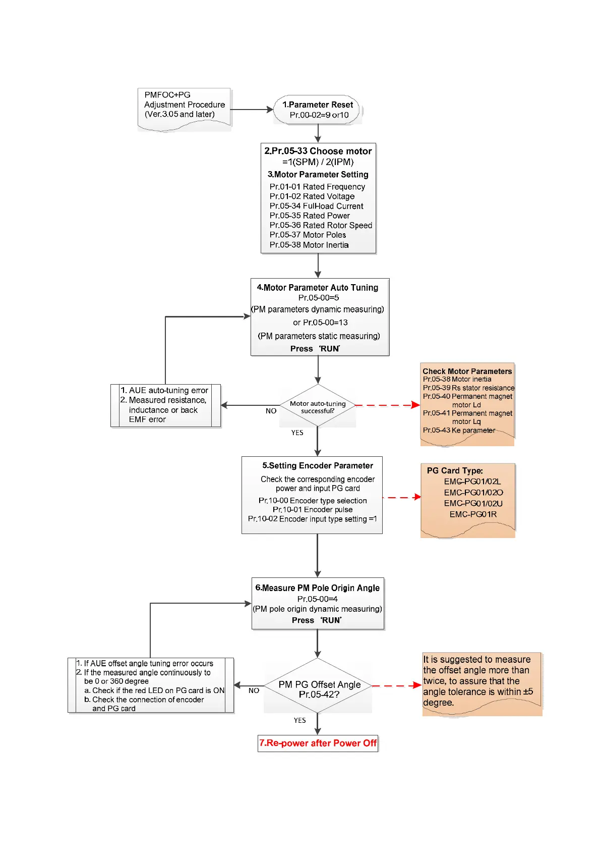
PM FOCPG adjustment procedure
I. PM FOCPG motor parameters adjustment flowchart
NOTE: The number marked on the procedure corresponds to the number of following adjustment
explanations

Table of Contents

Related product manuals