EasyManua.ls Logo

Delta VFD900CP43A-00

Delta VFD900CP43A-00
868 pages
To Next Page IconTo Next Page
To Next Page IconTo Next Page
To Previous Page IconTo Previous Page
To Previous Page IconTo Previous Page
Loading...
Chapter 10 Digital KeypadCP2000
10-9
Control Mode>, the <02 Maximum
Operating Frequency > automatically
replaces <01 Control Mode>.
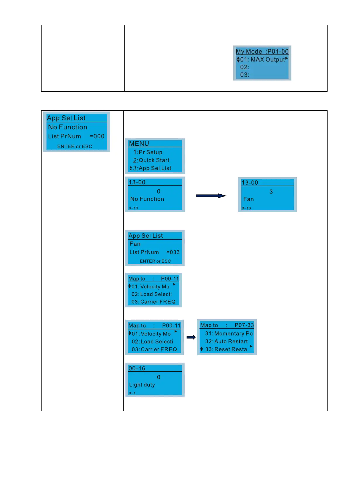
3. Application Selection List
This function allows user to select application and its parameters sets.
Example:
Select 3: Application Selection List
Press ENTER to go into the Application Selection List
Select Application
Press ENTER to enter the application selection screen, the selected
application set will be “Fan”.
Press ENTER to enter the Fan application set screen.
Press Up/ Down key to select the parameter.
Choose 0: Light load on the needs, then press ENTER.

Table of Contents

Related product manuals