EasyManua.ls Logo

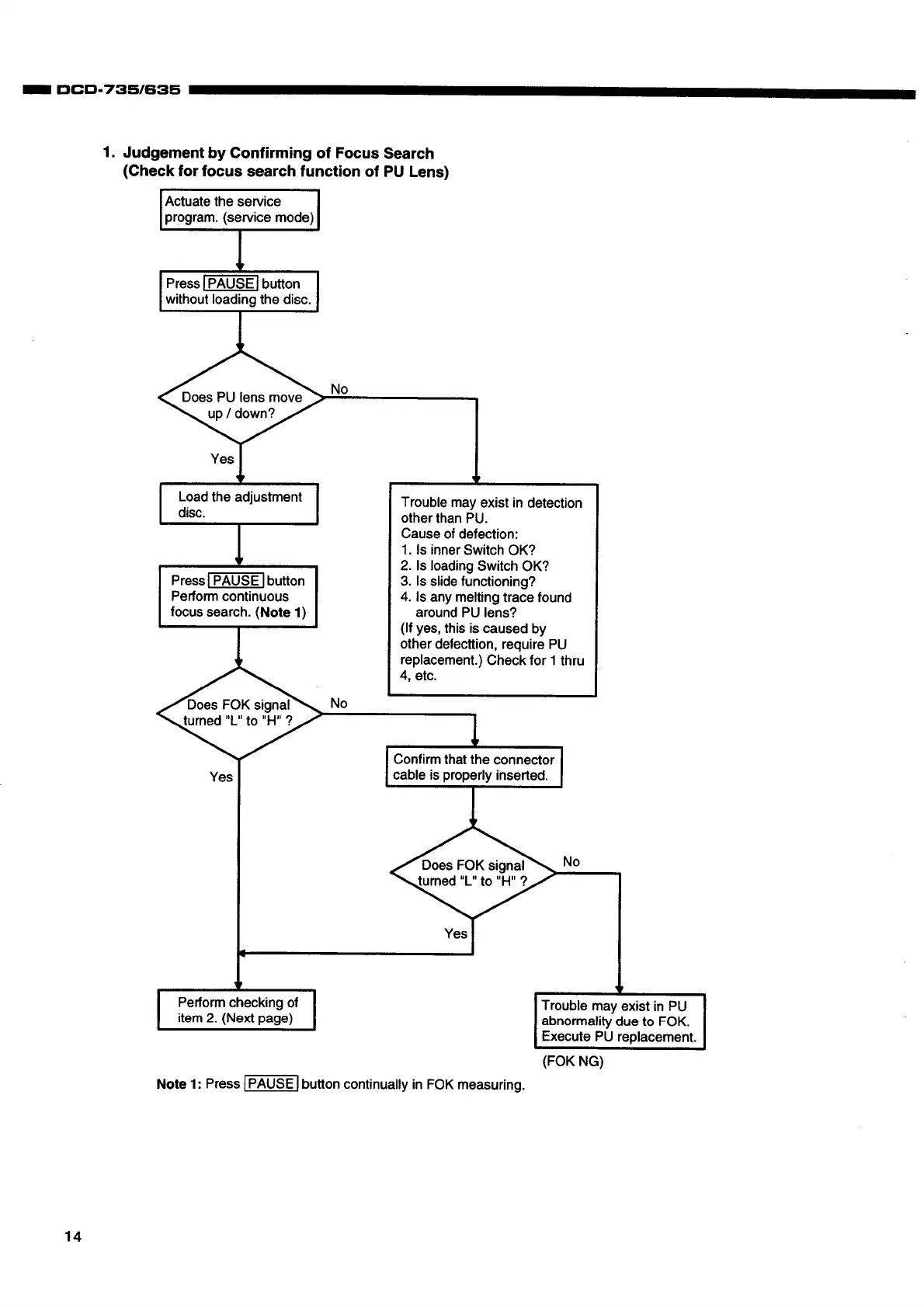
Denon DCD-735 - FOCUS SEARCH FUNCTION DIAGNOSIS; Focus Search Procedure and Troubleshooting

Denon DCD-735
36 pages
Print Icon
To Next Page IconTo Next Page
To Next Page IconTo Next Page
To Previous Page IconTo Previous Page
To Previous Page IconTo Previous Page
Loading...

Related product manuals