EasyManua.ls Logo

DeWalt DXGN4500 - Section 3 Engine Diagnostic Tests; Introduction; Problem 9 - Recoil Cord Will Not Pull; Problem 10 - Engine Starts Hard and Runs Rough

DeWalt DXGN4500
56 pages
Print Icon
To Next Page IconTo Next Page
To Next Page IconTo Next Page
To Previous Page IconTo Previous Page
To Previous Page IconTo Previous Page
Loading...
Diagnostic Repair Manual 21
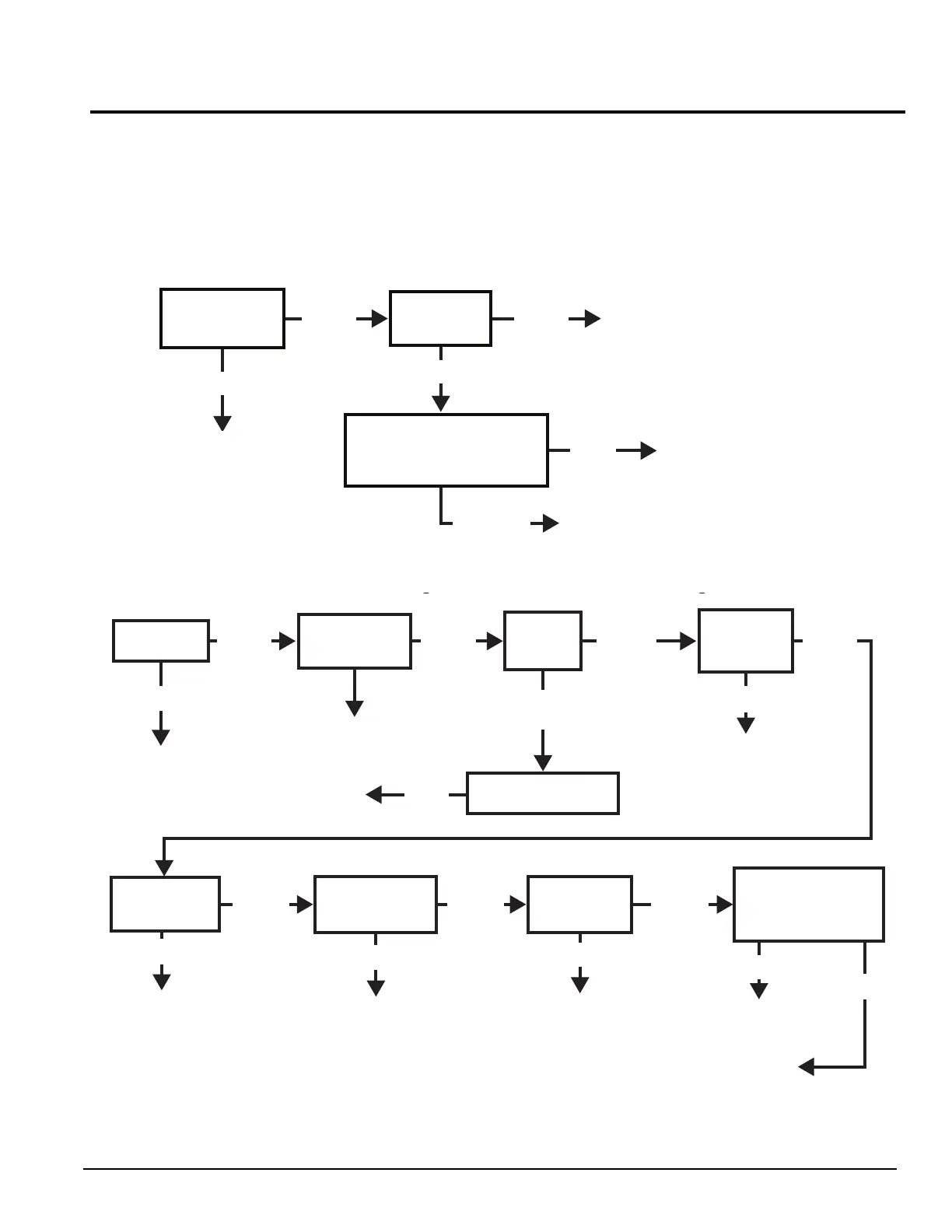
Section 3 Engine Diagnostic Tests
Introduction
Use the Flow Charts in conjunction with the detailed instructions in Section X.X. Test numbers used in the flow charts
correspond to the numbered tests in Section X.X. The first step in using the flow charts is to identify the correct problem
on the following pages. For best results, perform all tests in the exact sequence shown in the flow charts.
Problem 9 – Recoil Cord Will Not Pull
Problem 10 – Engine Starts Hard and Runs Rough
NOTHING
FOUND
FIX BAD COMPONENT
BAD
VISUALLY INSPECT FOR OBSTRUCTIONS
THAT WOULD CAUSE BINDING OF THE
RECOIL ONCE INSTALLED
AN INTERNAL ENGINE FAILURE HAS OCCURED.
VISUALLY INSPECT EXTERNAL
COMPONENTS FOR A FAILURE
THAT WOULD CAUSE THE
ENGINE TO BE SIEZED
REPLACE
BAD
BAD
GOOD GOOD
TEST 33 – TEST
RECOIL
FUNCTION
TEST 34 –
TEST ENGINE
FUNCTION
REPAIR
OR REPLACE
REPAIR
OR REPLACE
BAD
BAD
GOOD GOOD
GOOD
GOOD
TEST 20 –
CHECK
SPARK
CHECK FUEL
SUPPLY
CHECK CHOKE
POSITION AND
OPERATION
TEST 21 –
CHECK
SPARK PLUG
TEST 22 –
CHECK
CARBURETION
TEST 24 –
CHECK VALVE
ADJUSTMENT
CHECK FLYWHEEL KEY
TEST 25 – CHECK
ENGINE / CYLINDER
LEAK DOWN TEST /
COMPRESSION TEST
REPLACE SPARK PLUG
PUSH IN AFTER
STARTING
REPLENISH
FUEL
SUPPLY
REPLACE
IGNITION COIL
REPAIR OR REPLACE AS NECESSARY
REFER TO ENGINE SERVICE MANUAL
GOOD
GOOD
GOOD
GOOD
ENGINE MISS
IS APPARENT
LOW FUEL
BAD
BAD
gg
ADJUST VALVES
AND RETEST
BAD
BAD
TEST 29 – CHECK
AND ADJUST
GOVERNOR
TEST 26 – CHECK
IGNITION COIL

Table of Contents

Related product manuals