EasyManua.ls Logo

Dimplex LA 12 MI - Package 1 and 2 - Plumbing Schematic

Dimplex LA 12 MI
63 pages
Print Icon
To Next Page IconTo Next Page
To Next Page IconTo Next Page
To Previous Page IconTo Previous Page
To Previous Page IconTo Previous Page
Loading...
Page 34
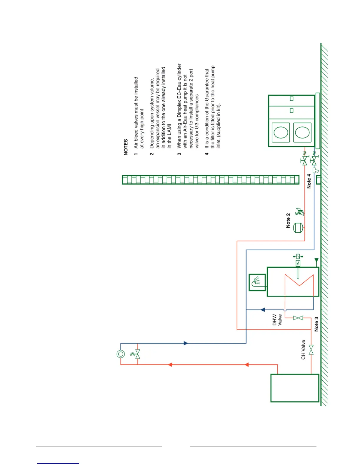
Package 1 and 2 Plumbing Schematic

Table of Contents

Other manuals for Dimplex LA 12 MI

Related product manuals