EasyManua.ls Logo

DINGLI BA28RT - Page 82

DINGLI BA28RT
85 pages
Print Icon
To Next Page IconTo Next Page
To Next Page IconTo Next Page
To Previous Page IconTo Previous Page
To Previous Page IconTo Previous Page
Loading...
Schematic
78
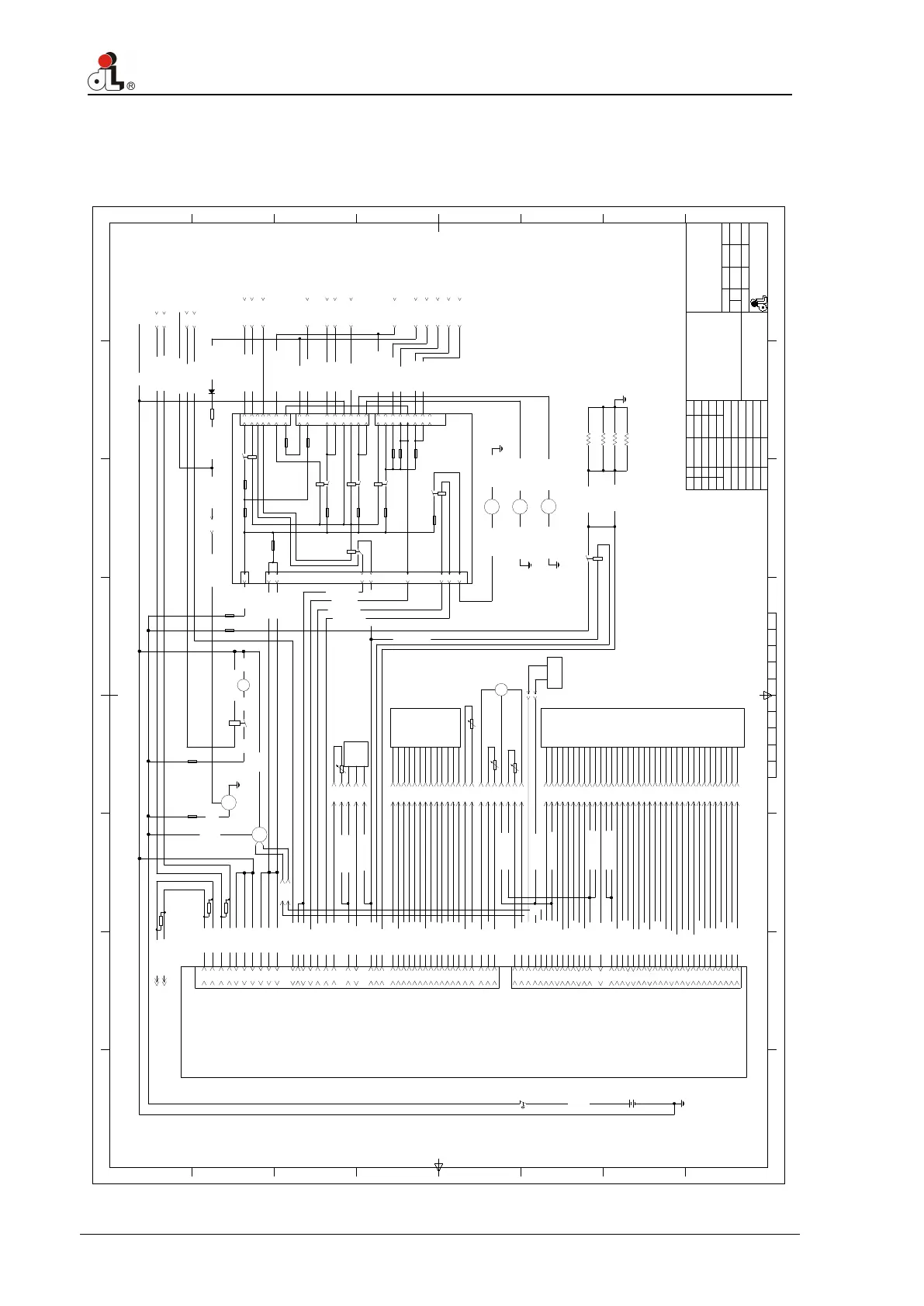
Electrical Schematic(Stage )
Electrical
Schematic
1
3
D
00006819
120Ω
K53
K75
SB3
BK (000)
K01
K03
K05
K02
K04
K06
K54
K76
G1
B-
B+
D+
K88
M1
K73
K25
K87
K13
K35
X17.2
X17.3
A22
X17.50
A40
A12
X17.51
X17.46
A19
X17.47
A20
X17.48
A29
X17.27
A28
X17.24
A44
X17.26
A42
X17.28
A43
X17.23
A27
X17.29
A25
A26
A07
X17.31
X17.25
X17.32
A04
A05
X17.20
X17.19
A39
A54
X17.15
X17.21
A38
X17.1
A37
A52
X17.14
X17.13
A53
X17.9
A33
A16
X17.36
X17.35
A48
A18
X17.42
X17.37
A32
A02
X17.38
X17.39
A46
A03
X17.40
X17.41
SL2
SL1
CAN19H YE(20)
CAN19L GN(20)
GND
KM2
M2
ST
006A OR (12)
K75 YE(20)
K53 GN(20)
K02 BK(12)
K04 BK(12)
K06 BK(12)
K01 RD(12)
K03 RD(12)
K05 RD(12)
K54 YE(20)
K76 GN(20)
K73 BN/GY(18)
K25 WH/BU(18)
K87 BU/BK(18)
K13 RD(18)
K35 WH/BK(18)
A22 RD/BU(18)
A40 WH/VT(18)
A12 RD/WH(18)
A19 BN(16)
A20 OR(16)
A29 BN/WH(18)
A28 RD/BU(18)
A44 VT/YE(18)
A42 BK/WH(18)
A43 GN/BK(18)
A27 BU(18)
A25 PK(18)
A26 VT/YE(18)
A07 YE(18)
A04 RD/WH(16)
A05 BK/WH(16)
A39 GN(18)
A54 YE(18)
A38 SHID
A37 GN(18)
A52 YE(18)
A53 SHID
A33 GN/VT(16)
A16 WH(16)
A48 BK(16)
A18 GN(16)
A32 RD/WH(16)
A02 BU(16)
A46 OR/RD(16)
A03 YE(16)
GB
FU14
200A
FU15
150A
EV2
M3
FAN-2 BN(14)
5-GND1 BK(14)
D+ BN/RD(16)
1-002 RD(12)
3-GND3 BK (12)
K35 WH/BK(18)
7-GND3 BK(16)
K88 OR(18)
RD (0) RD (0) BK (0)
FU13
125A
RD (2)
M5
RD (000)
BK (000)
CAN23L GN(20)
CAN23H YE(20)
B+2 RD (4)
120Ω
C-020A RD/GN(18)
D-020A RD/GN(18)
060 RD(14)
510 RD/WH(14)
050 OR(14)
50-010 RD(14)
51-010 RD(14)
040 RD/BU(16)
1-030 RD(12)
2-030 RD(12)
T120 WH(16)
EV1
M3
FAN-1 BN(14)
6-GND1 BK(14)
HORN BN/BK(16)
T110 GN/RD(18)
X35-3
T104 OR(16)
2-002 RD(12)
K73 BN/GY(18)
K25 WH/BU(18)
K88 OR(18)
X35-11
X35-7
X35-6
X35-5
D+ BN/GN(16)
U126 BN/GN(18)
2KΩ
10-060 RD(16)
D1+ BN/GN(16)
A9
X17.22
A09 VT(18)
1-A40 WH/VT(18)
A58
A58 OR/BK(18)
3-A40 WH/VT(18)
1
2
A11
X17.44
A11 WH(18)
A50
A41
A50 BU/GN(18)
A41 GN/WH(18)
X17.43
2-A24 RD/WH(18)
X17.30
1-A24 RD/WH(18)
A24
A24 RD/WH(18)
A21
A21 RD/BU(18)
A57 BK/WH(18)
A57
X17.45
2-A57 BK/WH(18)
A59
A59 WH(18)
B58.3
B65.2
B65.1
3-A57 BK/WH(18)
B58.2
2-A40 WH/VT(18)
B66.2
K56
K56 WH(18)
B66.1
K55
K55 BK/WH(18)
B58.1
K91
K91 WH(18)
K07
K07 BK/WH(18)
K33
K33 WH(18)
X17.8
X17.7
K08
K08 RD/WH(18)
X17.59
K09
K09 BK/WH(18)
X17.60
K46
K46 RD/WH(18)
X17.53
K64
K64 BK/WH(18)
X17.52
K80
K80 WH(18)
X17.49
K43
K43 RD/WH(18)
X17.18
K21
K21 BK/WH(18)
X17.34
K58
K58 BN/BK(18)
X17.17
K23
K23 RD/WH(18)
X17.4
K81
K81 WH/BU(18) X17.6
K82
K82 BK/WH(18)
X17.5
X17.33
1-A57 BK/WH(18)
K39
K39 WH(18)
F80.1
K60
K60 BK/WH(18)
F80.2
K15
K15 BN/YE(18)
K68
K68 BN/YE(18)
RT2
RT3
PD1
GND
RT4
F
G
H
D
C
B
E
A
D
C
B
A
H
G
F
E
21
3
4
6 7 85
1 2 3 6 7 8
标记
处数 更改文件号
日期
120Ω
X66.3
X66.1
X66.2
1-K68 BN/YE(18)
K17
K17 BN/WH(18)
1-K87 BU/BK(18)
2-K87 BU/BK(18)
X36.1
X36.2
3-K68 BN/YE(18)
K19
K19 BN/YE(18)
FUB BN/YE(18)
K72
K72 BU/BN(18)
K20
K20 GY(18)
KM1
R1
R2
R3
R4
K20-1 RD(8)
K20-2 RD(8)
80A
FU16
2-K68 BN/YE(18)
Power Negative
Power Negative
Power Negative
Power Postive
Power Postive
CAN1L
CAN1H
CAN0L
CAN0H
Water In
fuel Level
Injector1
Injector1
Injector2
Injector2
Injector3
Injector3
Injector4
Injector4
Engine
Engine
Engine
Engine
Preheat Contactor
Glow Plugs
Emergency
Pump
Pump
Contactor
Air Filter
PVG Power
Platform
Power 1
Chassis
Power
MC2M Power
Radiator
Control
System Power
Control In
ENGINE ECU
Power Negative
Alternator
Starter Motor
Pump Contactor
Engine Start
Engine Running
CANL
CANH
Horn Control
Horn
System Power
Control Out
Power
Switch
Battery
MC2M Power
Sensor
Power
Platform
Power 2
GND
UB
ECU RUN
Fuel Pump Relay
Fuel Pump Relay
Start Signal
Camshaft Engine NEG.
Camshaft Engine GND
Camshaft Engine POS.
Crankshaft Engine NEG
Crankshaft Engine GND
Crankshaft Engine POS
Mprop Pwm
Mprop UB
Rail Pressure GND
Rail Pressure Signal
Rail Pressure 5V+
Oil Pressure 5V+
Boost Air Temp.&Pressure 5V+
Boost Air Temp.&Pressure GND
Boost Air Temp.&Pressure (P)
Boost Air Temp.&Pressure (T)
Oil Pressure Signal
Oil Pressure GND
Exhaust Pressure Signal
Coolant Temp. Signal
Coolant Temp. GND
EGR Control 5V+
EGR Control GND
EGR Control Signal
EGR Control DC POS.
EGR Control DC NEG.
Starter Relay Low
Starter Relay UB
Water In Fuel Signal
SENT1 5V+
Exhaust Gas Temp.1 Signal
Exhaust Gas Temp.2 Signal
Exhaust Gas Temp.2 GND
SENT1 Signal
Ambient Temp. Signal
Ambient Temp. GND
Delta P Venturi Signal
Delta P Venturi GND
Delta P Venturi 5V+
Fuel Pressure 5V+
Fuel Pressure GND
Fuel Pressure Signal
Throttle Valve 5V+
Throttle Valve GND
Throttle Valve Signal
Throttle Valve DC POS.
Throttle Valve DC NEG.
EGR Temp. Venturi Signal
EGR Temp. Venturi GND
Air Fil Ter Differental Sw.
Coolant Level Sw.
Gearbox Sw.
Preheat Relay Low
Preheat Relay SENS
Power Postive
Clutch SW.
Ambient Temp. Sensor
Exhaust Gas Temp.2 Sensor
Exhaust Gas Temp.1 Sensor
SENT1 Sensor
Coolant
Level Sw.
Fuel Pump
Radiator
Radiator
KA3
FU4
20A
FU1
30A
6S
4C
4D
4E
4G
4F
4H
4B
4A
3C
3B
3G
3H
3E
KA4
FU5
25A
FU7
7.5A
3F
3D
2B
2A
2G
2E
2F
FU12
5A
FU8
5A
FU3
30A
KA2
2H
2C
2D
FU2
25A
KA1
1A
1C
FU6
30A
KA5
1D
1G
1H
1E
1F
FU10 10A
FU11 15A
FU9 7.5A
1B
KA6
(Black)
(Gray)
(Bule)
(Green)
Fuel Pump Relay
MC2M Power Relay
Power Relay
Radiator Relay
Horn Relay
Fuse Box
Gearbox Relay
Gearbox Relay
This Electrical Diagram Is Suitable For Models
BA28RTBA24RT

Related product manuals