EasyManua.ls Logo

dirna Bergstrom TRP Compact - Page 15

dirna Bergstrom TRP Compact
Print Icon
To Next Page IconTo Next Page
To Next Page IconTo Next Page
To Previous Page IconTo Previous Page
To Previous Page IconTo Previous Page
Loading...
EN
COMPACT
®
15
ALL EURO 5 MODELS BEHIND THE GLOVE COMPARTMENT
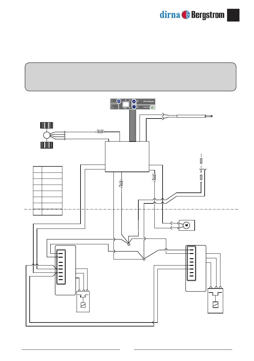
Wiring Diagram
IMPORTANT NOTE!
Take care not to invert polarities when connecting the unit to the power supply; the display does not come
on and the unit does not work.
Az Blue
N Black
R Red
V Green
B White
A Yellow
Na Orange
M Brown
Electronic
control
40A fuse
(in original fuse box)
Original
connectors
NTC 15KΩ a 25º
Comsuption 30 mAmp.
4 Amp.
Return
air sensor
Centrifugal
blower
Condenser
fan
Compressor
electronic
module
Compressor
electronic
module
Compressor
Compressor
2 Amp.
PWM.

Related product manuals