EasyManua.ls Logo

dirna Bergstrom TRP Compact - Page 23

dirna Bergstrom TRP Compact
Print Icon
To Next Page IconTo Next Page
To Next Page IconTo Next Page
To Previous Page IconTo Previous Page
To Previous Page IconTo Previous Page
Loading...
FR
COMPACT
®
23
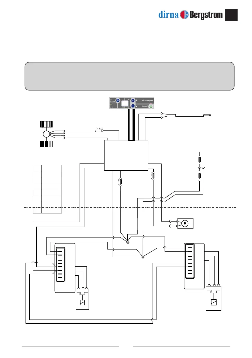
TOUS LES MODÈLES EURO 5 DERRIÈRE LA BOÎTE À GANTS
Schéma électrique
AVIS IMPORTANT!
Veiller à ne pas inverser les polarités lors du branchement de l’alimentation sur l’appareil, l’afchage ne
s’allume pas et l’appareil ne fonctionne pas.
N
N
N
N
Na
N
B
M
M
R
B
B
M
-
+
+
R
M
F
I
C
P
T
-
+
+
F
I
C
P
T
R
M
NR
NR
R
R
M
N
Az
Na
R
A
N
R B
M
B
B
M
M
M
B
M
B
R
R
B
M
R
B
Az Bleu
N Noir
R Rouge
V Vert
B Blanc
A Jaune
Na Orange
M Marron
Contrôle
électronique
40A fusionner
dans connecteur
général
Connecteurs
originaux
NTC 15KΩ a 25º
Consommation
électrique30 mAmp.
4 Amp.
Capteur
air de retour
Soufeur
centrifuge
Ventilateur du
condenseur
Commande
électronique
compresseur
Commande
électronique
compresseur
Compresseur
Compresseur
2 Amp.
PWM.

Related product manuals