EasyManua.ls Logo

dirna Bergstrom TRP Compact - Page 31

dirna Bergstrom TRP Compact
Print Icon
To Next Page IconTo Next Page
To Next Page IconTo Next Page
To Previous Page IconTo Previous Page
To Previous Page IconTo Previous Page
Loading...
GE
COMPACT
®
31
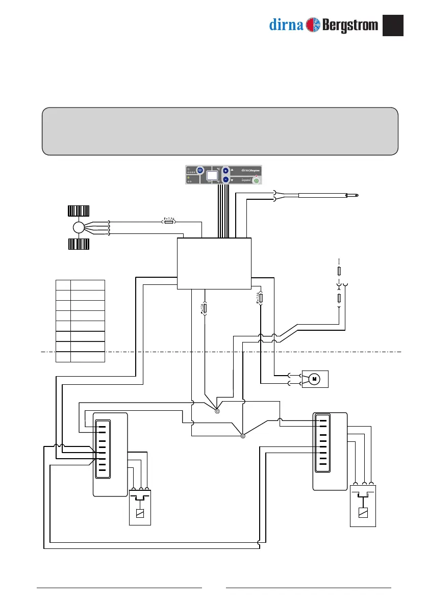
ALLE MODELLE EURO 5 HINTER DEN HANDSCHUHFÄCHERN
Schaltplan
WICHTIGER HINWEIS!
Darauf achten, dass die Polaritäten beim Anschluss der Stromversorgung an das Gerät nicht vertauscht
werden. Ist dies der Fall, schaltet sich das Display nicht an und das Gerät funktioniert nicht.
N
N
N
N
Na
N
B
M
M
R
B
B
M
-
+
+
R
M
F
I
C
P
T
-
+
+
F
I
C
P
T
R
M
NR
NR
R
R
M
N
Az
Na
R
A
N
R B
M
B
B
M
M
M
B
M
B
R
R
B
M
R
B
Az Blau
N Chwarz
R Rot
V Grün
B Weiss
A Gelb
Na Oranbe
M Braun
Elektroniksteuerung
Sicherung 40A
im Original-
Anschluss
Original-
Anschlüsse
NTC 15KΩ a 25º
Stromverbrauch 30 mAmp.
4 Amp.
Sensor
(Rückluft)
Zentrifugalgebläse
Kondensatorlüfter
Kompressor
electronisches
modul
Kompressor
electronisches
modul
Kompressor
Kompressor
2 Amp.
PWM.

Related product manuals