EasyManua.ls Logo

dirna Bergstrom TRP Compact - Page 39

dirna Bergstrom TRP Compact
Print Icon
To Next Page IconTo Next Page
To Next Page IconTo Next Page
To Previous Page IconTo Previous Page
To Previous Page IconTo Previous Page
Loading...
IT
COMPACT
®
39
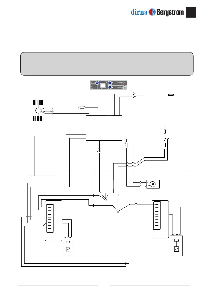
TUTTI I MODELLI EURO 5 DIETRO guanto
Schema elettrico
AVVERTENZA IMPORTANTE!
Fare attenzione a non invertire le polarità quando si collega l’alimentazione sull’impianto, altrimenti il
display non si accende e l’impianto non funziona.
N
N
N
N
Na
N
B
M
M
R
B
B
M
-
+
+
R
M
F
I
C
P
T
-
+
+
F
I
C
P
T
R
M
NR
NR
R
R
M
N
Az
Na
R
A
N
R B
M
B
B
M
M
M
B
M
B
R
R
B
M
R
B
Az Blu
N Nero
R Rosso
V Verde
B Bianco
A Giallo
Na Arancione
M Marrone
Controllo
elettronico
Fusibile 40A
nel connettore
originale
Connettori
originali
NTC 15KΩ a 25º
Consumo elettrico 30 mAmp.
4 Amp.
Sensore
aria ritorno
Ventilatore
centrifugo
Ventilatore del
condensatore
Controllo
elettronico
compressore
Controllo
elettronico
compressore
Compressore
Compressore
2 Amp.
PWM.

Related product manuals