EasyManua.ls Logo

dirna Bergstrom TRP Compact - Page 55

dirna Bergstrom TRP Compact
Print Icon
To Next Page IconTo Next Page
To Next Page IconTo Next Page
To Previous Page IconTo Previous Page
To Previous Page IconTo Previous Page
Loading...
CZ
COMPACT
®
55
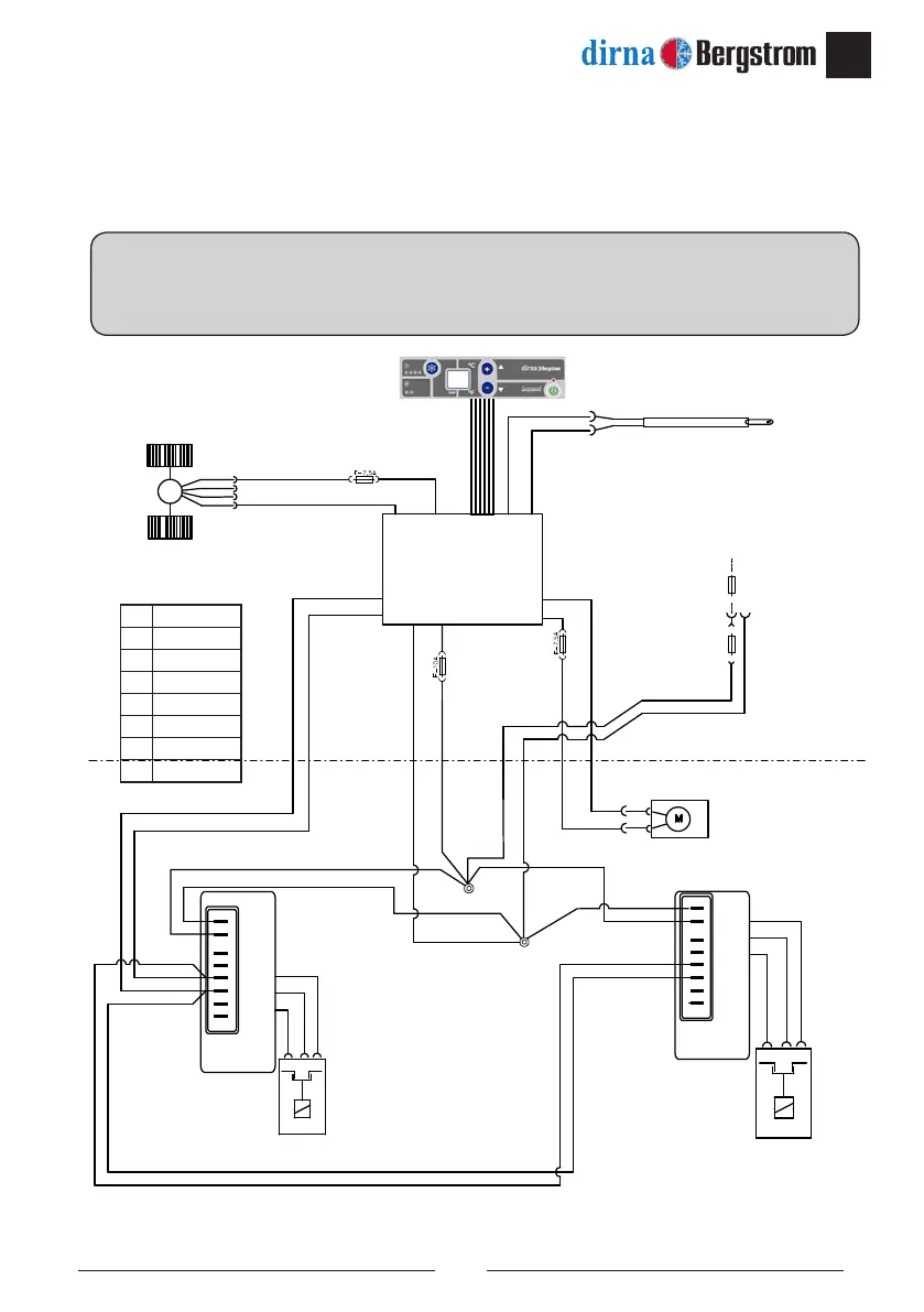
VŠECHNY MODELY EURO 5 ZA ODKLÁDACÍMI PŘIHRÁDKAMI
Elektrické schéma
DŮLEŽITÉ UPOZORNĚNÍ!
Věnujte zvýšenou pozornost připojení napájecích kabelů zařízení, aby nedošlo k záměně polarity. V
takovém případě se displej nerozsvítí a zařízení nebude fungovat.
N
N
N
N
Na
N
B
M
M
R
B
B
M
-
+
+
R
M
F
I
C
P
T
-
+
+
F
I
C
P
T
R
M
NR
NR
R
R
M
N
Az
Na
R
A
N
R B
M
B
B
M
M
M
B
M
B
R
R
B
M
R
B
Az Modrý
N Black
R Červený
V Zelený
B Cíl
A Žlutý
Na Oranžový
M Hnědý
Elektronické
ovládání
Pojistka 40A
v původním
konektoru
Původní
konektory
NTC 15KΩ a 25º
30 mAmp spotřeba.
4 Amp.
Senzor pro zpětný
přívod vzduchu
Odstředivý
ventilátor (dmychadlo)
Ventilátor
kondenzátoru
Řídicí
modul
kompresoru
Řídicí
modul
kompresoru
Kompresor
Kompresor
2 Amp.
PWM.

Related product manuals