EasyManua.ls Logo

dirna Bergstrom TRP Compact - Page 63

dirna Bergstrom TRP Compact
Print Icon
To Next Page IconTo Next Page
To Next Page IconTo Next Page
To Previous Page IconTo Previous Page
To Previous Page IconTo Previous Page
Loading...
NL
COMPACT
®
63
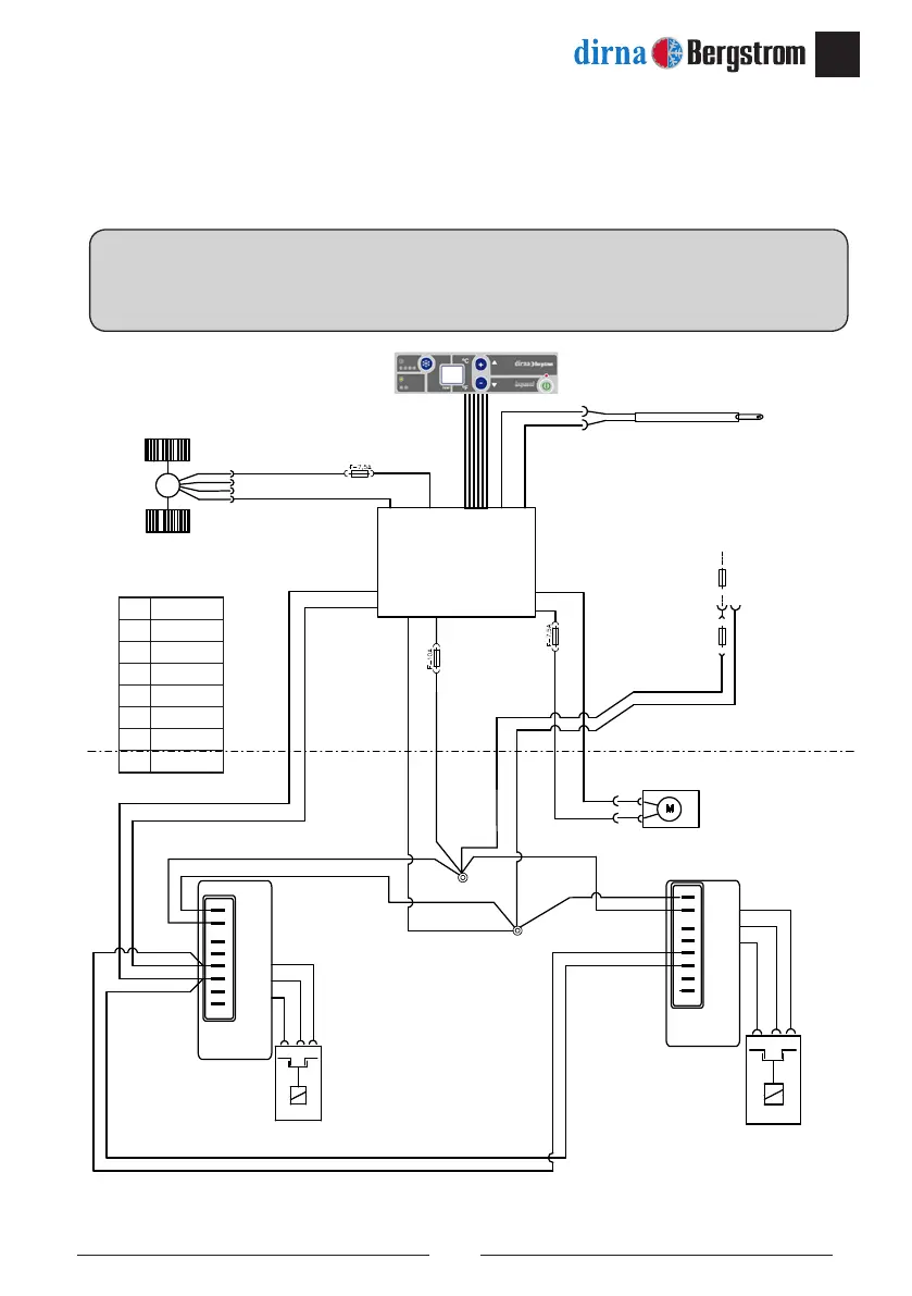
ALLE MODELLEN EURO 5 ACHTER HANDSCHOENENKASTJES
Elektrisch schema
ERG BELANGRIJK!
Let op dat de polariteit van de aansluiting van de voeding op het apparaat niet verwisseld wordt. De
display zal in dat geval niet inschapelen en het apparaat zal niet werken.
N
N
N
N
Na
N
B
M
M
R
B
B
M
-
+
+
R
M
F
I
C
P
T
-
+
+
F
I
C
P
T
R
M
NR
NR
R
R
M
N
Az
Na
R
A
N
R B
M
B
B
M
M
M
B
M
B
R
R
B
M
R
B
Az Blauw
N Zwart
R Rood
V Groen
B Doel
A Geel
Na Oranje
M Bruin
Elektronische
printplaat
Zekering 40A
In oorspronkelijke
aansluiting
Oorspronkelijke
aansluitingen
NTC 15KΩ a 25º
Elektrisch verbruik 30 mAmp.
4 Amp.
Hercirculatiesonde
Blazer
Wentylator
kondensatora
Besturingseenheid
van de
Compressor
Besturingseenheid
van de
Compressor
Compressor
Compressor
2 Amp.
PWM.

Related product manuals