EasyManua.ls Logo

dirna Bergstrom TRP Compact - Page 71

dirna Bergstrom TRP Compact
Print Icon
To Next Page IconTo Next Page
To Next Page IconTo Next Page
To Previous Page IconTo Previous Page
To Previous Page IconTo Previous Page
Loading...
HU
COMPACT
®
71
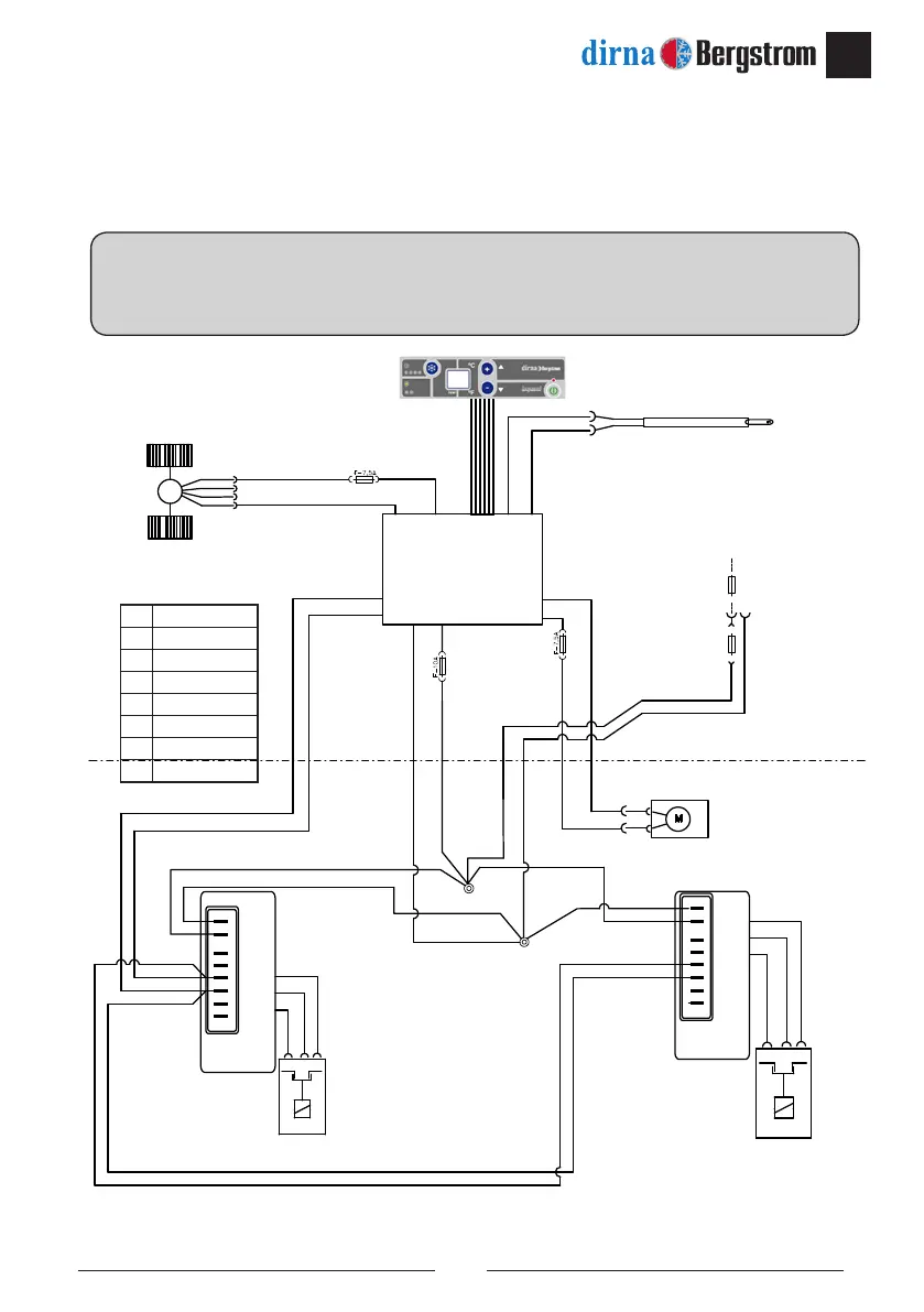
VALAMENNYI EURO 5 MODELL A KESZTYŰTARTÓK MÖGÖTT
Elektromos vázlat
FONTOS FIGYELMEZTETÉS!
Ügyeljen rá, hogy a berendezés pólusait megfelelően csatlakoztassa, és azokat ne cserélje fel. Ellenkező
esetben a kijelző nem kapcsol be, és a berendezés nem működik.
Az
Kék
N
Fekete
R
Vörös
V
Zöld
B
Fehér
A
Sárga
Na
Narancssárga
M
Barna
Elektronikus
vezérlő
40 A-es biztosíték az
eredeti
csatlakozásban
Eredeti
csatlakozások
NTC 15KΩ a 25º
Fogyasztás 30 mA
4 Amp.
Visszatérő levegő
érzékelője
Centrifugál
ventilátor
Kondenzátor
ventilátora
Kompresszor
elektronikus
modulja
Kompresszor
elektronikus
modulja
Kompresszor
Kompresszor
2 Amp.
PWM.

Related product manuals