EasyManua.ls Logo

dirna Bergstrom TRP Compact - Page 79

dirna Bergstrom TRP Compact
Print Icon
To Next Page IconTo Next Page
To Next Page IconTo Next Page
To Previous Page IconTo Previous Page
To Previous Page IconTo Previous Page
Loading...
PT
COMPACT
®
79
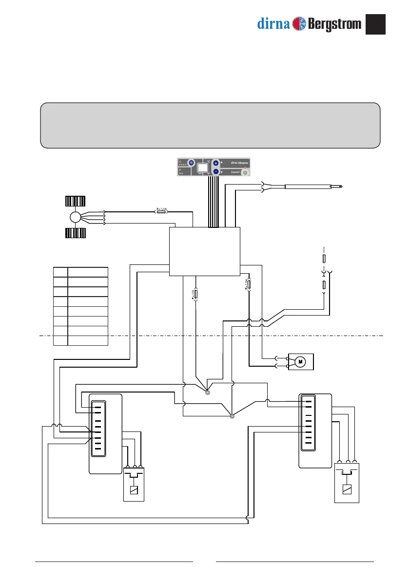
TODOS OS MODELOS EURO 5 ATRÁS DOS PORTA-LUVAS
Esquema eléctrico
AVISO IMPORTANTE!
Tenha o cuidado de não inverter as polaridades ao ligar a alimentação no equipamento; o visor não se
liga e o equipamento não funciona.
N
N
N
N
Na
N
B
M
M
R
B
B
M
-
+
+
R
M
F
I
C
P
T
-
+
+
F
I
C
P
T
R
M
NR
NR
R
R
M
N
Az
Na
R
A
N
R B
M
B
B
M
M
M
B
M
B
R
R
B
M
R
B
Az Azul
N Preto
R Vermelho
V Verde
B Branco
A Amarelo
Na Laranja
M Castanho
Controlo
electrónico
Fusível 40A
(na caixa de fusíveis
original)
Conectores
originais
NTC 15KΩ a 25º
Consumo de 30 mAmp.
4 Amp.
Sensor do
ar de retorno
Ventilador
centrífugo
Ventilador do
condensador
Módulo
electrónico do
compressor
Módulo
electrónico do
compressor
Compressor
Compressor
2 Amp.
PWM.

Related product manuals