EasyManua.ls Logo

Dräger PEX 1000 - Page 30

Dräger PEX 1000
Print Icon
To Next Page IconTo Next Page
To Next Page IconTo Next Page
To Previous Page IconTo Previous Page
To Previous Page IconTo Previous Page
Loading...
30 Dräger PEX 1000
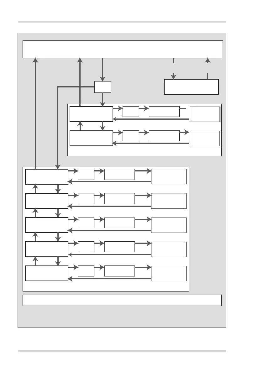
Menu
measuring mode
display of the measuring value 0 to 99 or 0 to 9.9
power output 4 to 20 mA
If no key is pressed in any status condition for more than 4 minutes, the menu is closed automatically without saving
and the current measuring value is displayed again.
SL
test 4-20 mA
fault
display E0 to E8
power output 1 mA
fault
rectified
fault has
occurred
long
(>3 s)
short (>1 s und <3 s)
CL
calibration 4-20 mA
CU
set sensor current
dP
set decimal point
So
software version
keys
▲+▼
keys
▲+▼
keys
▲+▼
keys
▲+▼
keys
▲+▼
power output
4.0 mA
power output
4.0 mA
power output
3.4 mA
power output
3.4 mA
power output
3.4 mA
set power output
to X mA
see chapter 4.4.1
calibration
power output
see chapter 4.4.2
sensor current
adjustment
see chapter 4.4.3
display
decimal point
see chapter 4.4.4
display the
software version
see chapter 4.4.5
maintenance menu
ZE
calibration
zero point
SP
calibration
sensitivity
keys
▲+▼
key
▼M
keys
▲+▼
power output
3.4 mA
power output
3.4 mA
zero point
adjustment
see chapter 5.1.1
sensitivity
adjustment
see chapter 5.1.2
calibration menu
l
l
l
l
01433445_en.eps

Table of Contents

Related product manuals