EasyManua.ls Logo

Dräger PEX 1000 - Page 48

Dräger PEX 1000
Print Icon
To Next Page IconTo Next Page
To Next Page IconTo Next Page
To Previous Page IconTo Previous Page
To Previous Page IconTo Previous Page
Loading...
48 Dräger PEX 1000
Menu
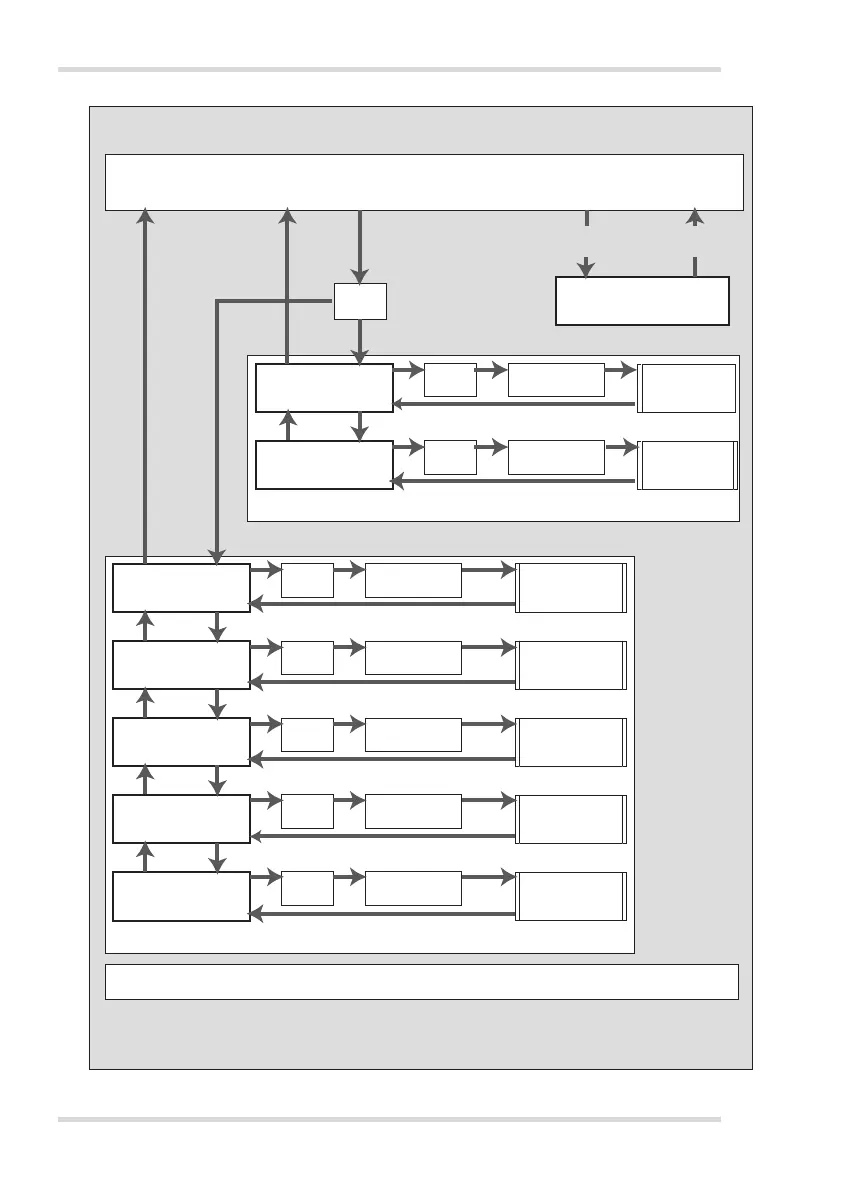
mode de mesure
affichage de la valeur mesurée de 0 à 99 ou de 0 à 9,9
intensité de sortie de 4 à 20 mA
Si aucune touche n'est activée pendant plus de 4 minutes, le programme quitte le menu automatiquement sans
sauvegarde et la valeur mesurée actuelle s'affiche de nouveau
SL
tester 4-20 mA
dysfonctionnement
affichage E0 à E8
intensité de sortie 1 mA
défaut
supprimé
apparition
d’un défaut
longuement
(>3 s)
brièvement (>1 s et <3 s)
CL
calibrage 4-20 mA
CU
régler l'intensité
du capteur
dP
régler la
virgule décimale
So
version du logiciel
touches
▲+▼
touches
▲+▼
touches
▲+▼
touches
▲+▼
touches
▲+▼
intensité de
sortie 4,0 mA
intensité de
sortie 4,0 mA
intensité de
sortie 3,4 mA
intensité de
sortie 3,4 mA
intensité de
sortie 3,4 mA
régler l'intensité
de sortie sur X mA
voir chapitre 4.4.1
calibrage
intensité de sortie
voir chapitre 4.4.2
ajustement de
l'intensité du capteur
voir chapitre 4.4.3
affichage de la
virgule décimale
voir chapitre 4.4.4
affichage de la
version du logiciel
voir chapitre 4.4.5
menu de maintenance
ZE
calibrage
point zéro
SP
calibrage
sensibilité
touches
▲+▼
touche
▼M
touches
▲+▼
intensité de
sortie 3,4 mA
intensité de
sortie 3,4 mA
ajustement du
point zéro voir
chapitre 5.1.1
ajustage de la
sensibilité voir
chapitre 5.1.2
menu de calibrage
l
l
l
l
01433445_fr.eps

Table of Contents

Related product manuals