EasyManua.ls Logo

Draytek Vigor 2950 - Page 53

Draytek Vigor 2950
208 pages
Print Icon
To Next Page IconTo Next Page
To Next Page IconTo Next Page
To Previous Page IconTo Previous Page
To Previous Page IconTo Previous Page
Loading...
Vigor2950 Series User’s Guide
47
I
I
P
P
F
F
i
i
l
l
t
t
e
e
r
r
s
s
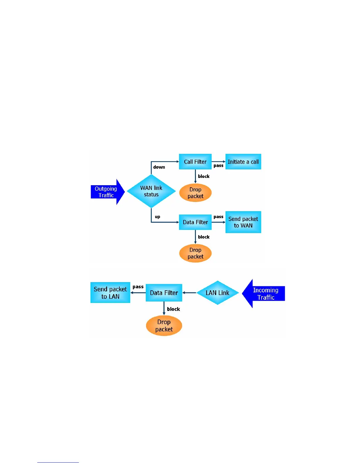
Depending on whether there is an existing Internet connection, or in other words “the WAN
link status is up or down”, the IP filter architecture categorizes traffic into two: Call Filter
and Data Filter.
z Call Filter - When there is no existing Internet connection, Call Filter is applied to all
traffic, all of which should be outgoing. It will check packets according to the filter
rules. If legal, the packet will pass. Then the router shall “initiate a call” to build the
Internet connection and send the packet to Internet.
z Data Filter - When there is an existing Internet connection, Data Filter is applied to
incoming and outgoing traffic. It will check packets according to the filter rules. If legal,
the packet will pass the router.
The following illustrations are flow charts explaining how router will treat incoming traffic
and outgoing traffic respectively.
S
S
t
t
a
a
t
t
e
e
f
f
u
u
l
l
P
P
a
a
c
c
k
k
e
e
t
t
I
I
n
n
s
s
p
p
e
e
c
c
t
t
i
i
o
o
n
n
(
(
S
S
P
P
I
I
)
)
Stateful inspection is a firewall architecture that works at the network layer. Unlike legacy
static packet filtering, which examines a packet based on the information in its header,
stateful inspection builds up a state machine to track each connection traversing all interfaces
of the firewall and makes sure they are valid. The stateful firewall of Vigor router not just
examine the header information also monitor the state of the connection.

Table of Contents

Other manuals for Draytek Vigor 2950

Related product manuals