EasyManua.ls Logo

E-Tech S06-HAE - Hydraulic Schematics for S0608-S0812 ACE Models

E-Tech S06-HAE
110 pages
Print Icon
To Next Page IconTo Next Page
To Next Page IconTo Next Page
To Previous Page IconTo Previous Page
To Previous Page IconTo Previous Page
Loading...
OPERATOR’S MANUAL with Maintenance Information
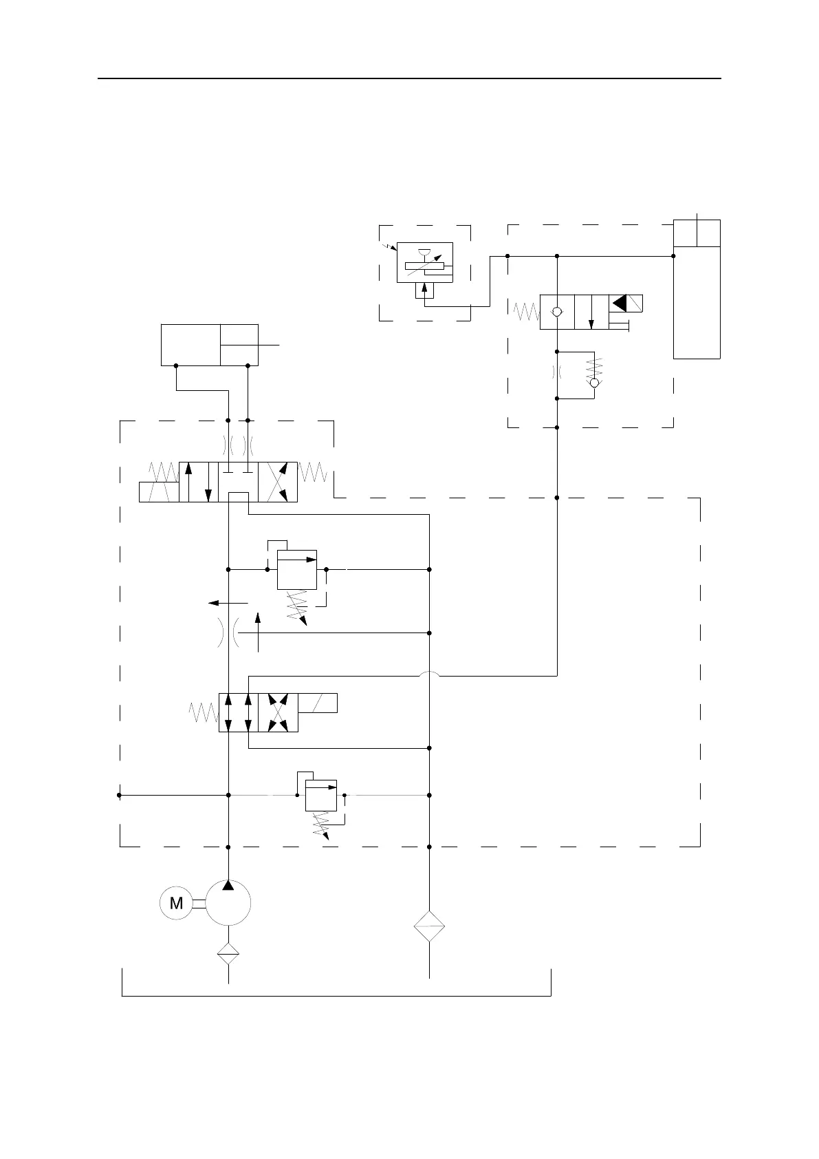
Schematic
95
Hydraulic Schematic
S0608-ACE S0808-ACE S0812-ACE
P
M
SV2
SV1
S1
S2
L
T
120bar
RV1
IN
SV3
CV1
Pump
Tank
Filter
Function valve
Steer cylinder
Platform loading
(Option)
Lift
cylinder
Lower valve
Sensor
RV1=130bar(JCPT0808AC)
RV1=160bar(JCPT1008AC)
RV1=210bar(JCPT1012AC)
FR1
RV2
Filter
(S0608-ACE)
(S0808-ACE)
(S0812-ACE)