EasyManua.ls Logo

Edwards GXS 750

Edwards GXS 750
180 pages
To Next Page IconTo Next Page
To Next Page IconTo Next Page
To Previous Page IconTo Previous Page
To Previous Page IconTo Previous Page
Loading...
Note:
Systems with the light
duty gas module do not have inlet purge so it is not possible to
use this feature.
9.6.7 Allow a pump to go on-process with a warning
By default a pump is prevented from going onprocess if a warning is present. This can
be disabled using the Warn onprocess menu item which can be found by going to the
Setup menu and selecng the Set sequences menu.
9.6.8 Warm so start
This enables a feature where, once warmedup to go onprocess, the pump is returned
to the oprocess speed for a congurable me ("WrmSStartTime") before it goes on
process.
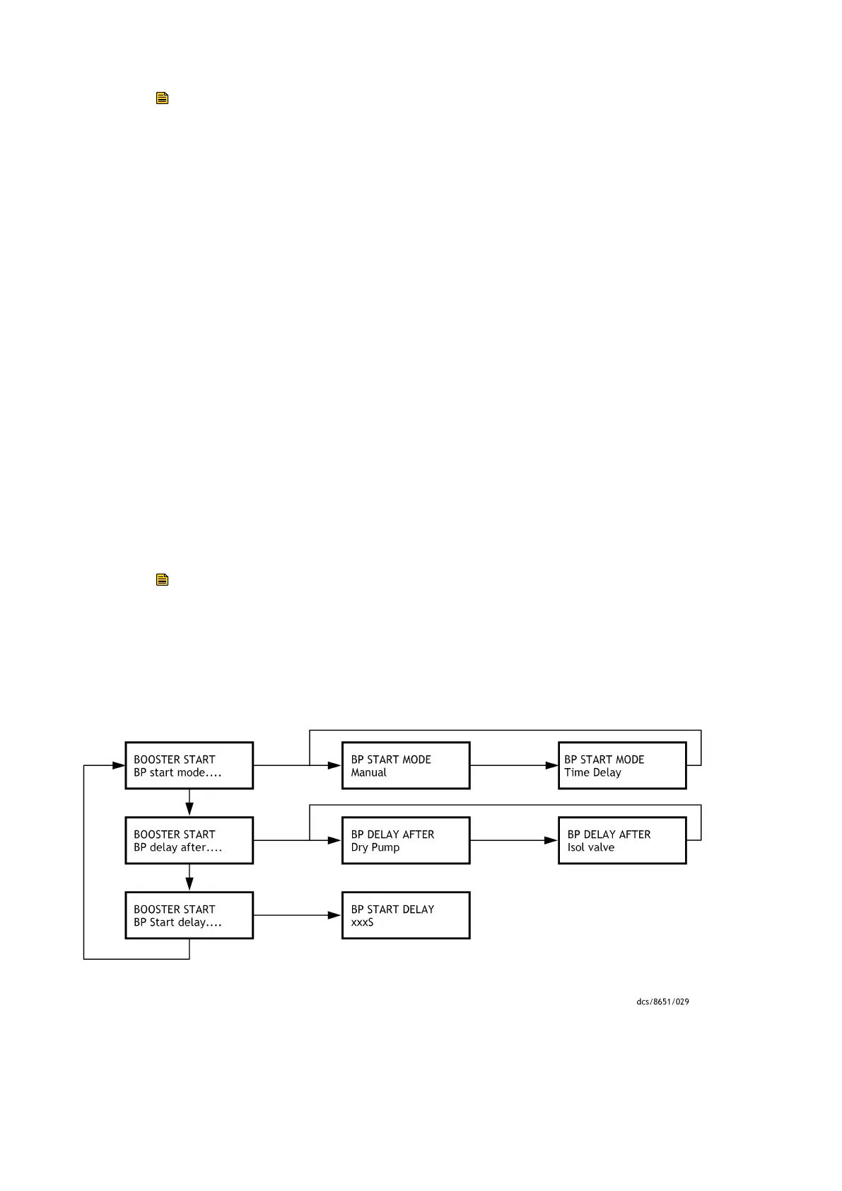
9.7 How to congure the booster pump behaviour
By default the booster pump starts a set me aer the dry pump starts. The booster
stops at the same me as the dry pump.
It is possible to change the behaviour of the booster pump so that it can be controlled
manually or so that the me delay can be changed or that it starts aer the inlet
isolaon valve is open.
Note:
A pump with a tool interface can control the booster independently. Refer to Conguring
the channel 2 input on page 157 for details on conguring this behaviour.
The following menus are used by the PDT to congure the booster:
Figure 59 Booster PDT menu conguraon items
9.7.1 Seng the booster to manual operaon
The booster can be set to manual mode using the BP Start mode menu item.
Page 137
M58800880_H - Pump display terminal

Table of Contents

Related product manuals