EasyManua.ls Logo

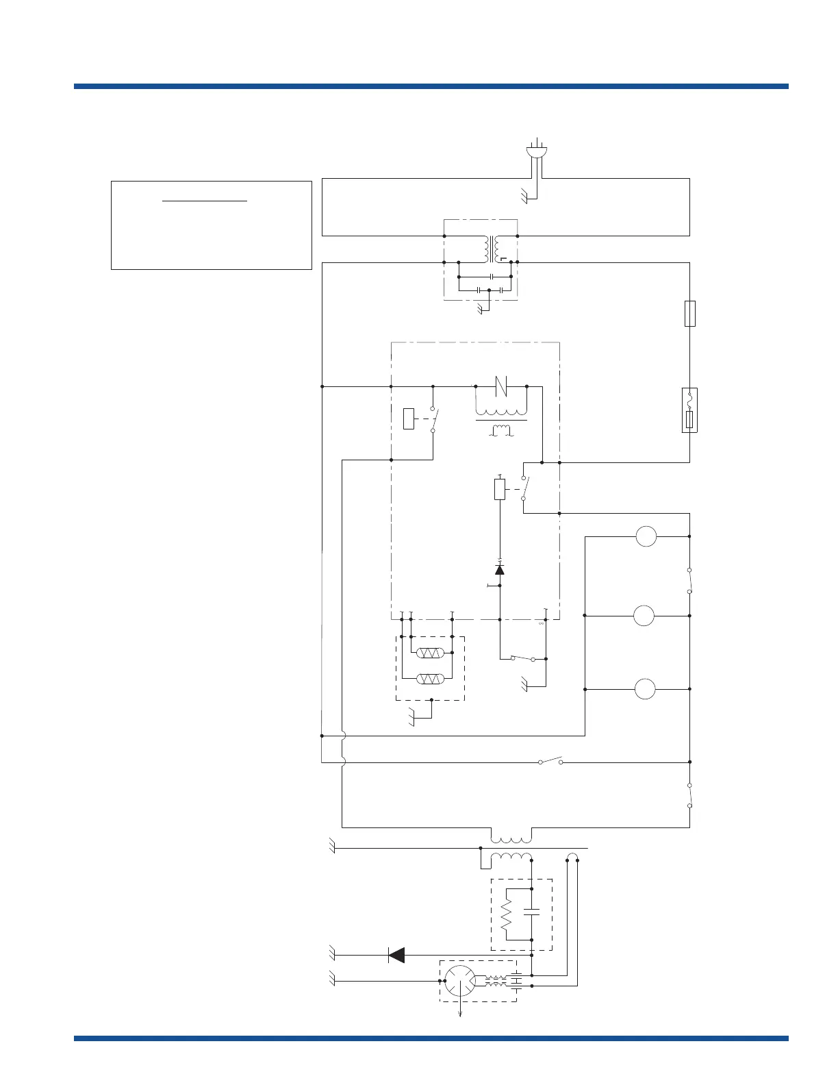
Electrolux EI27MO45GSA - Section 5 Wire Diagrams; Wiring Schematic Oven off Condition

Electrolux EI27MO45GSA
52 pages
Print Icon
To Next Page IconTo Next Page
To Next Page IconTo Next Page
To Previous Page IconTo Previous Page
To Previous Page IconTo Previous Page
Loading...
Wiring Diagrams
5-1
SCHEMATIC
NOTE: Condition Of Oven
1. Door Closed
2. Clock Appears On Display
B
1
F1
F2
F3
TTM
FM
OL
B2
L
120 VAC
60Hz
H
GRN
GND
GND
N
BLK
RED RED
CAVITY TEMP
FUSE
C/T FUSE
BLK
BLU
COM.
COM.
COM.
N.O.
N.O.
N.O.
RY1
OVEN
LAMP
RELAY
CONTROL UNIT
SECONDARY
INTERLOCK
RELAY
RY2
NOISE
C1
C2
C3
PRIMARY
INTERLOCK
SWITCH
THIRD
DOOR
SWITCH
COM
N.O.
OVEN
LAMP
TURNTABLE
MOTOR
FAN
MOTOR
DOOR
SENSING
SWITCH
MONITOR
SWITCH
N.C.
COM
HUMIDITY
SENSOR
HIGH
VOLTAGE
HIGH
VOLTAGE
CAPACITOR
RECTIFIER
MAGNETRON
POWER TRANSFORMER
GRY
GRY
GRY
GRY
WHT
WHT
WHT
WHT
WHT
WHT
WHT
ORG
ORG
BRN
BRN
RED
YLW
BLK
FILTER
Wiring Schematic
Oven Off Condition

Table of Contents

Other manuals for Electrolux EI27MO45GSA

Related product manuals