EasyManua.ls Logo

Elvox 936 - Cables Section

Elvox 936
16 pages
Print Icon
To Next Page IconTo Next Page
To Next Page IconTo Next Page
To Previous Page IconTo Previous Page
To Previous Page IconTo Previous Page
Loading...
936
4/16
15
14
13
12
11
10
9
8
4C
6E
6
5
2
A
6E
2
1
7
AU
6P
6E
2
1
7
AU
6P
6E
2
1
7
AU
6P
6E
2
1
7
AU
6P
6E
2
1
7
AU
6P
6E
2
1
7
AU
6P
6E
2
1
7
AU
6P
6E
2
1
7
AU
4C
6P
6E
2
1
7
AU
8
11
12
13
14
10
4C
6
15
6P
9
AS-+C1
PRI
+J-C2015
4
4
15
4
4
14
13
4
12
11
A
C
AU
9
10
4
8
4
4
5
6P
6S
6
6E
2
3
1
7
6S 6S 6S 6S 6S 6S 6S 6S 6S
4C 4C 4C 4C 4C 4C 4C
66666666
5555 55 555
333333333
88888888
A12345678
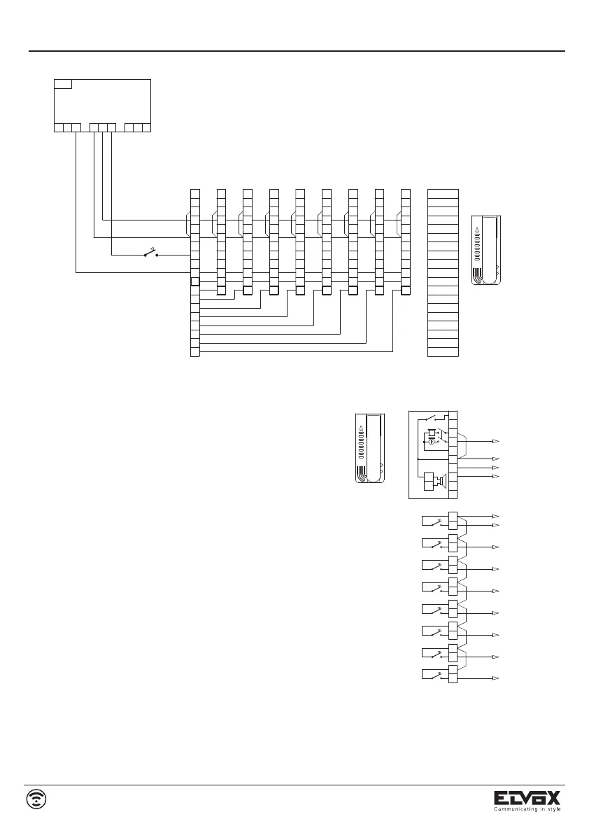
CITOFONO PRINCIPALE CON CITOFONI DERIVATI (SERIE PETRARCA)
MASTER PHONE WITH SUBMASTER PHONES (SERIES PETRARCA)
POSTE PRINCIPAL AVEC DES POSTES SECONDAIRES (SÉRIE PETRARCA)
HAUPTSTELLE MIT NEBENSTELLEN (SERIE PETRARCA)
TELÉFONO PRINCIPAL CON TELÉFONOS DERIVADOS (SERIE PETRARCA)
TELEFONE PRINCIPAL COM TELEFONES AUXILIARES (SERIE PETRARCA)
N. ci3755
ALIMENTATORE
POWER SUPPLY
ALIMENTATION
NETZGERÄT
ALIMENTADOR
Art. 936
RETE-MAINS
RÉSEAU-NETZ
RED-REDE
CITOFONO
PHONE
POSTE
HAUSTELEFON
TELÉFONO
TELEFONE
Art. 6200
SEZIONE DEI CAVI
CABLES SECTION
SECTION DES CÂBLES
KABELSCHNITT
SECCIÓN DE LOS CABLES
SECÇÃO DOS CABOS
La linea di collegamento può essere ef fet tua ta con cavo multicoppie da
0,25mm
2
. Per di stan ze superiori a 200 metri au men ta re la sezione.
The connection line may be carried out with multipaired 0.25mm
2
telephone
cable. For distance above 200 meters increase the section.
La ligne de connexion peût être réalisée avec câble téléphonique multipaires
de 0,25mm
2
. Pour des distances supérieures à 200 mètres il faut augumenter
la section.
Die Verbindunggslinie kann mit vielfältigem Telefonkabel 0,25mm
2
hergestellt
werden. Für Entfernungen über 200 Meter den Durchmesser vergrössern.
La línea de conexión puede ser efectuada con cable multiparejas de 0,25mm
2
.
Para distancias superiores a los 200 metros au men tar la sección.
A ligação pode ser efectuada com cabo teléfonico com condutores de 0,25mm
2
.
Para distâncias superiores a 200 metros, aumentar a secção.
CITOFONO
PHONE
POSTE
HAUSTELEFON
TELÉFONO
TELEFONE
Art. 6200

Other manuals for Elvox 936

Related product manuals