EasyManua.ls Logo

Emerson 4401 - Page 142

Emerson 4401
200 pages
Print Icon
To Next Page IconTo Next Page
To Next Page IconTo Next Page
To Previous Page IconTo Previous Page
To Previous Page IconTo Previous Page
Loading...
Menu 11 Introduction
Parameter
x.00
Parameter
description format
Keypad and
display
Serial
communications
CT Modbus
RTU
PLC Ladder
programming
CTSoft Menu 0
Advanced parameter
descriptions
142 Commander SK Advanced User Guide
www.controltechniques.com Issue Number: 9
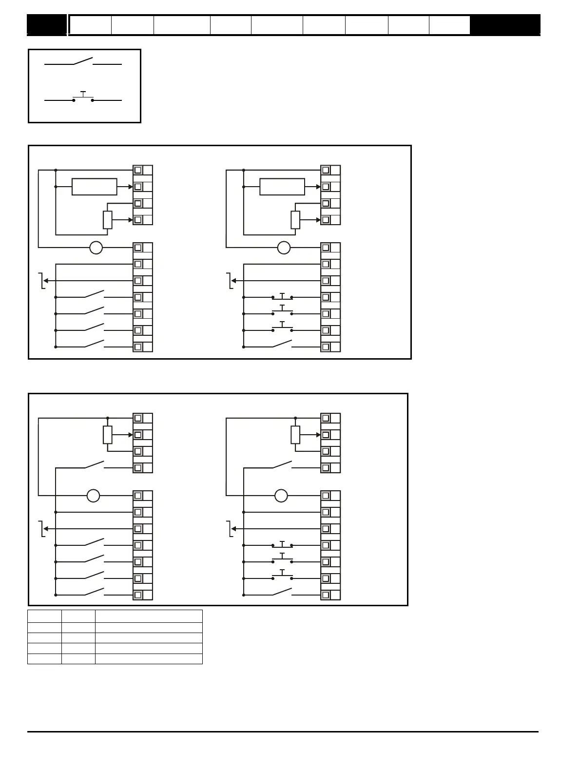
Figure 10-25 Key to switches
Figure 10-26 Pr 11.27 = AI.AV
Terminal B7 open: Local voltage speed reference input (A2) selected.
Terminal B7 closed: Remote current speed reference input (A1) selected.
Figure 10-27 Pr 11.27 = AV.Pr
T4 B7 Reference selected
00 A1
0 1 Preset 2
1 0 Preset 3
1 1 Preset 4
Latching switch
Momentary switch
T1
T2
T3
T4
0V
Remote current speed
reference input (A1)
+10V reference output
Local voltage speed
reference input (A2)
B1
B2
B3
B4
B5
B6
B7
+24V output
Drive Enable/Reset
Run Forward
Run Reverse
Local (A2)/Remote (A1)
speed reference select
Remote speed
reference input
V
_
+
10k
(2kmin)
+24V
0V
Eur
0V
Remote current speed
reference input (A1)
+10V reference output
Local voltage speed
reference input (A2)
+24V output
/Stop
Run
Jog
Local (A2)/Remote (A1)
speed reference select
Remote speed
reference input
V
_
+
10k
(2kmin)
USA
Analog output
(motor speed)
Digital output
(zero speed)
Analog output
(motor speed)
Digital output
(zero speed)
+24V
0V
T1
T2
T3
T4
B1
B2
B3
B4
B5
B6
B7
0V
Local voltage speed
reference input (A1)
+10V reference output
+24V output
Drive Enable/Reset
Run Forward
Run Reverse
V
_
+
+24V
0V
Eur USA
Analog output
(motor speed)
Digital output
(zero speed)
Reference select
Reference select
10k
(2kmin)
0V
Local voltage speed
reference input (A1)
+10V reference output
+24V output
/Stop
Run
Jog
V
_
+
+24V
0V
Analog output
(motor speed)
Digital output
(zero speed)
Reference select
Reference select
10k
(2kmin)
T1
T2
T3
T4
B1
B2
B3
B4
B5
B6
B7
T1
T2
T3
T4
B1
B2
B3
B4
B5
B6
B7

Table of Contents

Related product manuals