EasyManua.ls Logo

Emerson U40310001 - Page 29

Emerson U40310001
208 pages
Print Icon
To Next Page IconTo Next Page
To Next Page IconTo Next Page
To Previous Page IconTo Previous Page
To Previous Page IconTo Previous Page
Loading...
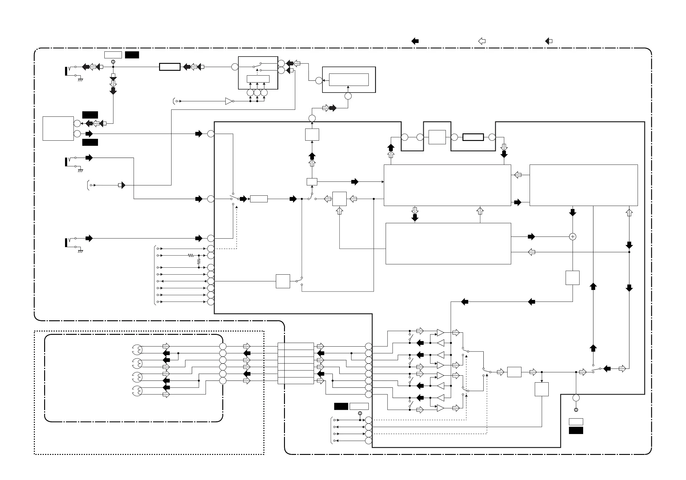
L
R
LUMINANCE
SIGNAL PROCESS
MAIN CBA
Video Block Diagram
VIDEO (R)-1 HEAD
VIDEO (L)-1 HEAD
1-10-3 1-10-4 H94X1BLV
(DECK ASSEMBLY)
V(R)-1
V-COM
V(L)-1
CL253
1
2
3
V(L)-2
V-COM
V(R)-2
4
5
6
JK751
V-OUT
Q391
Q760
TU701
VIDEO IN
VCR
DVD
OUTPUT SELECT
VIDEO OUT
TP751
V-OUT
6
18
JK752
REAR
V-IN
JK753
FRONT
V-IN
V-AGC
TUNER
REAR
FRONT
R P
R
P
SYNC
SEPA
FBC
Y/C
MIX
CCD 1H
DELAY
R
P
DOC YNR Y/C COMB
CHROMINANCE
SIGNAL PROCESS
IC301
(Y/C PROCESS)
35
REC VIDEO SIGNAL PB VIDEO SIGNAL DVD VIDEO SIGNAL MODE: SP/REC
13
88
89
90
91
42
6dB
AMP
OSD CHARACTER
MIX
ENV
DET
AGC
AMP
HPF
FROM/TO
SERVO/SYSTEM
CONTROL BLOCK
DIAGRAM
FROM/TO
SERVO/SYSTEM
CONTROL BLOCK
DIAGRAM
CYLINDER ASSEMBLY
R
L
RF-SW
RF-SW
93
V-ENV
H-A-SW
H-A-COMP
H-A-COMP
TP302
WF2
WF1
VIDEO (L)-2 HEAD
VIDEO (R)-2 HEAD
TP301
C-PB
BUFFER
D-V SYNC
C-SYNC
SW CTL
SP/LP/SLP
SP/LP/SLP
C-ROTA
D-V SYNC
C-ROTA
34
14
71
39
59
73
TRICK-H
TRICK
INSEL/ST-SL
74
45 47 49 44
Q301
BUFFER
WF3
40
38
15
94
82
83
84
85
SP
LP/EP
16
D-REC-H
REC/EE/PB
D-PB-L
11
D-REC-H
IC751
(OUTPUT SELECT)
15
1
2
38
40
9 10 11
FROM
SERVO/SYSTEM
CONTROL BLOCK
DIAGRAM
IC501
(OSD)
DVD-VIDEO
FROM DVD
VIDEO/AUDIO
BLOCK DIAGRAM
<DVD SECTION>
WF11
WF15