EasyManua.ls Logo

ESAB 453cc - Page 28

ESAB 453cc
32 pages
Print Icon
To Next Page IconTo Next Page
To Next Page IconTo Next Page
To Previous Page IconTo Previous Page
To Previous Page IconTo Previous Page
Loading...
28
SECTION 6 REPLACEMENT PARTS
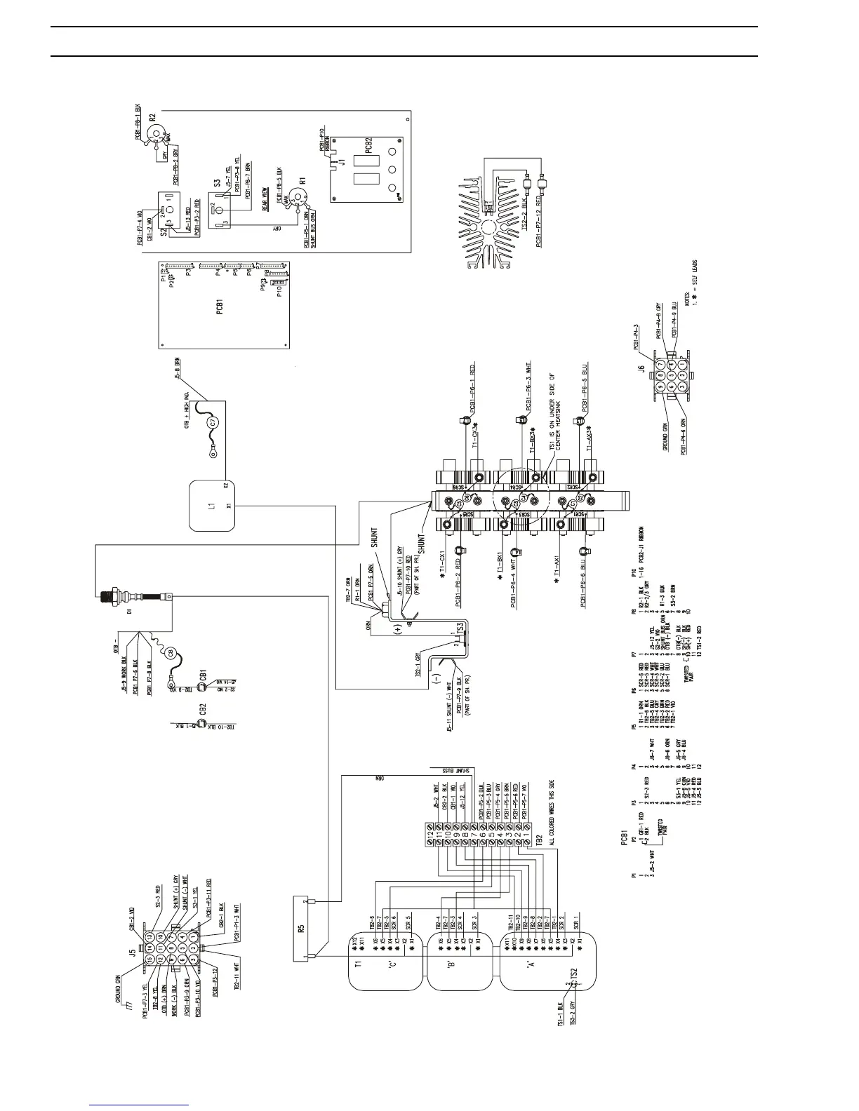
453cc-553cc Wiring Diagram Secondary - 50/60 HZ
D-0558001570-A

Related product manuals