EasyManua.ls Logo

Everbilt SBF300 - Page 16

Everbilt SBF300
20 pages
Print Icon
To Next Page IconTo Next Page
To Next Page IconTo Next Page
To Previous Page IconTo Previous Page
To Previous Page IconTo Previous Page
Loading...
6 Para comunicarse a Soporte técnico profesional llame al 1-844-241-5521
Instalación (seguido)
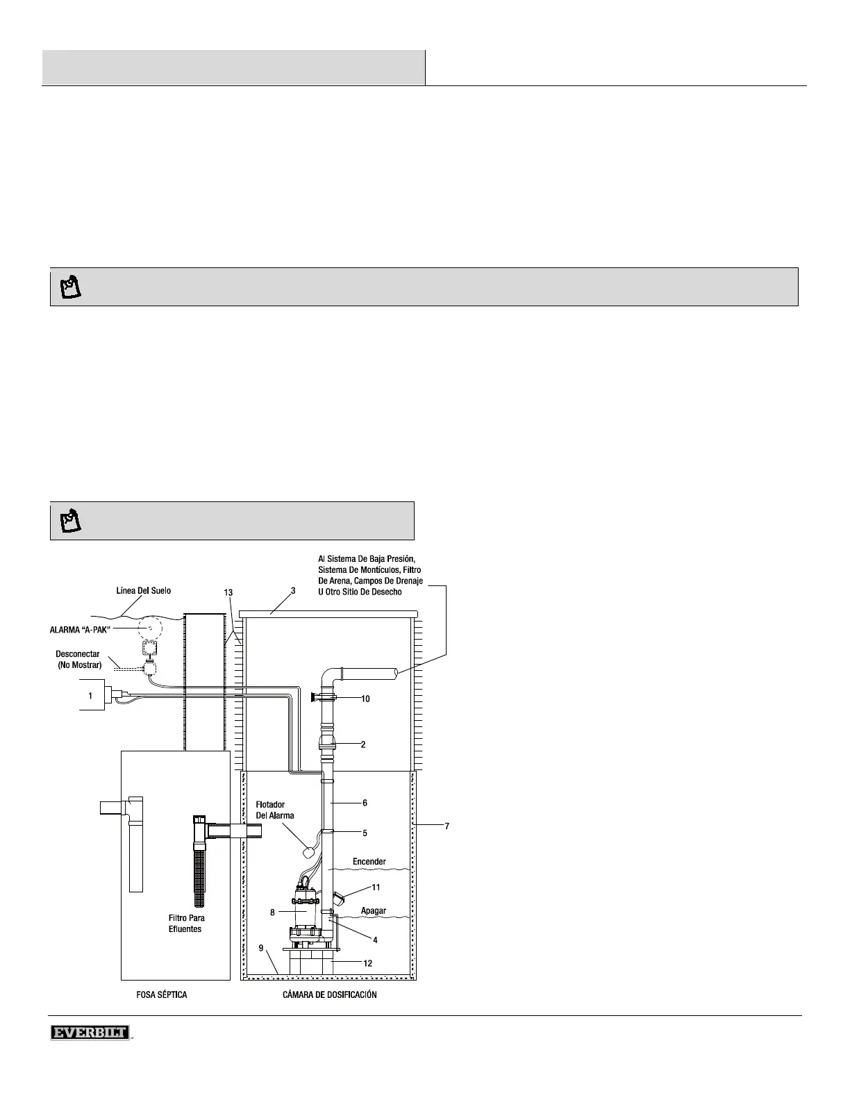
INSTALACIÓN TÍPICA PARA EFLUENTES
1. El cableado y la protección eléctrica deben estar de acuerdo con el CódigoEléctrico Nacional y todos los otros requisitos eléctricos
locales y estatalesaplicables.
2. Instale el “Unicheck” (combinación de unión y válvula de retención) apropiado, luego arriba del estanque para que se pueda quitar
fácilmente la bombapara su limpieza o reparación. Si lossistemas para, efluentes requieren instalación de carga elevada o por debajo
de la tapa, use 1-1/2 plug mínimo. Vea el número 4 más abajo.
3. Todas las instalaciones requieren una tapa para prevenir que escombros caigandentro del estanque y prevenir lesiones accidentales.
4. Cuando instale un “Unicheck”, perfore un agujero de 3.2 mm (1/8 pulg) dediámetro en la tubería de descarga al mismo nivel de la parte
superior de labomba.
NOTA: EL AGUJERO TAMBIÉN DEBERÁ ESTAR POR DEBAJO DELA TAPA DEL ESTANQUE Y SE DEBE LIMPIARLO PERIÓDICAMENTE. Se verá un
chorro de agua saliendo del agujero durante los períodosde bombeo.
5. Fije firmemente el cable de alimentación eléctrica al tubo de descarga con cintao abrazadera.
6. Use tubería de descarga de tamañocompleto.
7. El estanque debe estar de acuerdo con los códigos y las especificaciones aplicables.
8. La bomba debe estar nivelada y el mecanismo del flotador libre de los lados del estanque antes de encender la bomba.
9. El estanque debe estar limpio y libre de escombros después de la instalación.
10. El instalador deberá suministrar una válvula de paso directo o una válvula debola y instalarla de acuerdo con cualesquiera y todos los
códigos.
11. Asegúrese de que nada interfiera con el funcionamiento del interruptor. Esta bomba está preensamblada con un interruptor de flotador
atado, por favor no cambie la ubicación del interruptor previamente montado.
12. Instale el soporte para bomba debajo de la bomba paraproporcionar un sumidero de decantación.
13. Se debe usar tubos verticales en el tanque séptico para tener fácil acceso a labomba y al filtro.
NOTA: Las bombas de sello doble ofrecen protección adicional
contra los dañoscausados por falla del sello.
Todas las instalaciones deben cumplir con todos los
códigos eléctricos y de instalación sanitariaaplicables,
incluyendo, pero sin limitarse al Código Eléctrico
Nacional,los códigos locales, regionales y/o los códigos
estatales de instalación sanitaria, etc. No se debe usar
lasinstalaciones en lugarespeligrosos.

Related product manuals