EasyManua.ls Logo

FeiYu Tech AK2000C - Page 20

FeiYu Tech AK2000C
38 pages
Print Icon
To Next Page IconTo Next Page
To Next Page IconTo Next Page
To Previous Page IconTo Previous Page
To Previous Page IconTo Previous Page
Loading...
www.feiyu-tech.com 18
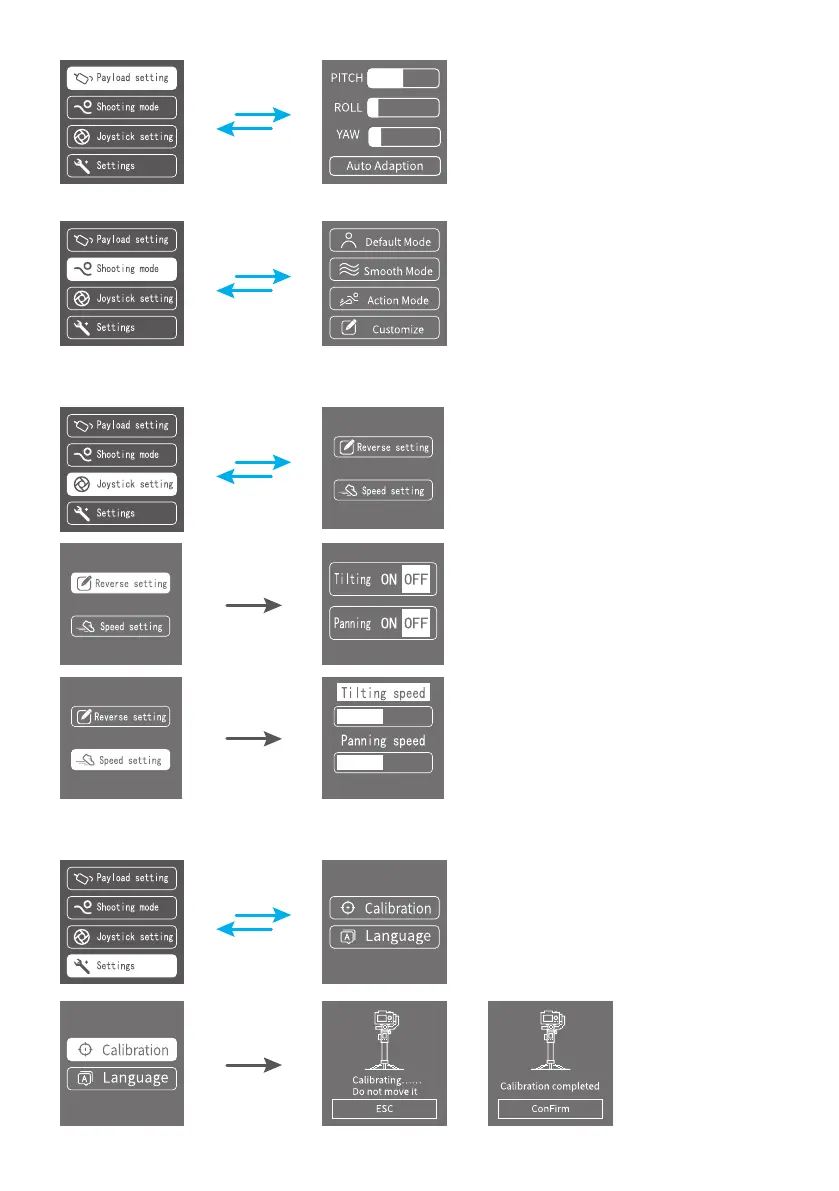
Set scene modes according to camera function.
Joystick setting
Settings

Related product manuals